本文是一篇教育管理论文,本研究采用行动研究法对Q中职学校跨境电商专业的学生开展了三轮行动研究,通过三轮的计划、行动、观察和反思,研究发现正面管教方法能够激发学生自我价值的认识,对培养学生良好习惯有重要价值作用,并为学生的社交和团队合作打下坚实基础。
第一章绪论
一、问题的提出
近年来,职业教育逐渐得到国家和社会各界的关注,为了进一步推动现代职业教育高质量的发展,落实《职业教育提质培优行动计划(2020—2023年)》(教职成〔2020〕7号),进一步深化“三全育人”改革,培育适应新时代发展的高技能人才,中职学校必须要加强班风、学风、校风建设,提高学生管理和德育的工作水平。随着时代的发展,教育理念也在进行创新发展,“立德树人”的教育理念,不能只停留在教学活动中,班级管理的活动中也要一以贯之。“立德树人”的教育理念要成为班主任开展班级管理活动的根本出发点及思想和行动的指南,才能够切实帮助学生提高自身综合素养,为学生的健康成长及全面发展提供坚实的保障。但在现实的中职学校班级管理实践中,仍然面临很多地挑战。
(一)班级管理理念与班级“育人”诉求的协调问题
中职学校在国家大力发展职业教育之时,抓住机遇,尽力提升学校管理的水平。学生管理一直以来都是中职学校管理的重要组成部分,而中职学校的学生管理又主要以班级作为管理单位。班级作为实施学校教育的基本单位,其建设效果和管理效率对学生学习效果、人格完善和个性发展等方面都有着重要的影响。但在现实的班级管理中,依然存在着管理理念落后,管理手段单一,只注重班级管理的结果,忽视学生身心全面发展的问题。中职学校受到职业教育的“春风”影响,扩大了招生规模。面对日益壮大的招生规模,在当前学校班级管理体系中,尽管已建立了一套班级管理的评价指标体系以评估管理成效,但该体系过度侧重于管理结果的量化考核,而忽视了管理过程中的教育引导与人文关怀,体现出一种以“管”“控”“抓”为核心的管理哲学。在此理念下,班级管理往往仅聚焦于学生行为的表面合规性,而非其内在品质的塑造与全面发展。

教育管理论文怎么写
.......................
二、研究目的与意义
(一)研究目的
本研究主要以正面管教的理论作为核心理论,结合群体动力理论,对造成中职学校班级管理挑战的师生关系问题、生生关系问题进行分析。主要研究的核心问题是:一是造成班级管理挑战的师生关系问题、生生关系问题有哪些?原因是什么?二是正面管教有有哪些应用策略能解决以上的问题?三是正面管教理论的应用策略是如何解决班级管理中存在的师生和生生问题的?通过本研究拟达到的研究目的包括以下内容:
第一,调查并分析中职学校班级管理存在的共性和个性化问题。
第二,在行动中实践并优化正面管教策略,提出能够提升中职学校班级管理效果的实践策略。
第三,检验正面管教策略在中职学校班级管理的效果。
(二)研究意义
1.理论意义
一是丰富班级管理的理论研究。本研究采用正面管教的心理学视角去分析中职班级管理中遇到的学生问题、教师问题,采用正面管教中提供的错误目的表工具,对学生的行为进行分析,设计管理策略,并用行动研究法在班级中进行调整、优化,最终得出适合班级的解决策略。该研究丰富了中职学校班级管理模式及方法的理论研究,为改善班级师生关系、提升班级管理效果给予了可借鉴的经验。二是为正面管教的本土化研究提供理论研究经验。
.....................
第二章中职班级管理正面管教策略设计
一、Q中职学校班级管理的现状问题
为了能够获取Q中职学校跨境电商专业班级管理问题的第一手资料,验证文献信息,并发现新问题及其原因,增强研究的实用性和可信度,本研究通过随机访谈的方式,对Q中职学校跨境电商专业学生的同学进行了访谈,根据访谈结果发现,主要存在着师生关系不和谐和学生之间沟通不顺畅问题。访谈结果汇总如下:
(一)师生关系不和谐问题
1.学生与班主任的关系不良
从以下三个访谈记录可以看出,学生对班主任的关系不满主要表现为以下几个方面:班主任的严格管理方式:学生普遍感到班主任的管理方式过于严格,有时候过于强调纪律和规定,给他们带来了一定的压力。他们希望能够获得更多的自由和发展空间。
访谈对象:学生A
访谈日期:2023年10月
问题:请谈谈你对班主任的感受,是否对他的管理方式有什么不满?
学生A:嗯,其实班主任对我们还是挺好的,但有时候我们不太喜欢她对我们的方式。有时候她会很严格,好像什么事都必须听她的安排,按照她的规定来,有点像部队管理一样。我明白他是为了班级好,但我觉得他应该更多地听取我们的意见,不要总是一意孤行。
缺乏倾听和沟通:学生感觉班主任不够倾听他们的声音,缺乏与他们的有效沟通。他们希望班主任更多地听取他们的意见和建议,不要总是一意孤行。
.................................
二、正面管教策略设计的依据与原则
(一)设计依据
在中职教育中,在班级管理中应用正面管教策略可以提高学生的学习兴趣和积极性,促进学生全面发展,增强学生的就业竞争力1,正面管教策略制定的依据主要包括以下三个方面:
1.迎合中职生对实践操作技能提升的需求
中职教育专注于技能人才的培养,以满足社会发展的迫切需求。国家政策层面通过一系列资助措施,积极鼓励学生选择中职教育路径,从而凸显了中职教育对于推动经济社会发展的关键作用。中职教育更加侧重于实践操作技能的提升和职业素养的全面培养。鉴于中职学生的特点,即文化基础、抽象思维相对薄弱,但动手实践能力较强,中职教育应当精心设计实践教学课程,以有效激发学生的学习兴趣和潜能。同时,中职教育还需引导学生提前接触职业领域知识,培养职业素养,提升综合职业能力,协助他们明确未来职业规划。
2.坚持“不惩罚”、“不骄纵”、和善而坚定的正面管教原则
尼尔森认为“正面管教是一种既不惩罚孩子也不骄纵的管教孩子的管教模式。她主张让孩子在和善而坚定的气氛中,培养孩子自律、责任感、合作以及自己解决问题的能力2。它以互相合作为基础,把和善与坚定融为一体,以此为基石,在孩子自我管理的基础上,培养孩子的各项技能”。
3.实际应用中的经验与教训
正面管教作为一种积极的管教方式,引入我国已有一段时间,主要应用在家庭教育和初等教育,在我国中职学校的应用和推广并不广泛、成熟。虽然有一定的国外理论和案例可以借鉴,但对于中职学校的班级管理中仍然有很多值得探索的空间。另一方面,笔者在中职学校已有10年班主任经验,较为丰富的经验也为正面管教策略的制定提供可参考的依据。
............................
第三章 中职班级管理正面管教策略的实施 ......................32
一、行动研究的设计 ........................... 32
(一)研究目的 ............................. 32
(二)研究对象的选取 .................... 32
第四章 研究结论与策略 .......................... 67
一、研究结论 ............................................ 67
二、中职学校班级管理正面管教策略实施路径图 ........................... 67
三、正面管教策略建议 .......................... 68
第五章 研究不足与展望 .................... 74
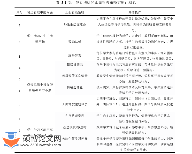
第三章中职班级管理正面管教策略的实施
一、行动研究的设计
(一)研究目的
本研究旨在探讨基于正面管教理论的中职生班级管理策略的实施效果。通过实际行动研究和反思,分析在中职教育实践中应用正面管教策略的具体方法和措施,以期提高中职班级管理的水平和质量,促进学生的全面发展。具体研究目的包括:分析中职生班级管理的现状和问题,为制定基于正面管教理论的班级管理策略提供依据;探讨基于正面管教理论的中职生班级管理策略的具体实施方法和措施;分析基于正面管教理论的中职生班级管理策略实施过程中的效果和问题,以及提出改进中职生班级管理的建议和措施,为实践中职教育提供参考。
(二)研究对象的选取
本研究选择了Q中职学校跨境电商专业的学生作为研究对象。本研究聚焦于三二分段中高职贯通培养模式下的跨境电商专业,其中中职阶段教育在笔者所在的Q中职学校进行。鉴于该专业采取定向培养方式,各班级规模保持一致,均为35名学生。为了深入探究正面管教策略在此专业背景下的班级管理的应用成效,特将年级中的四个班级均衡分配为两组:对照组与实验组,每组包含两个班级,各组总计70名学生参与研究,以确保实验设计的严谨性和有效性。

教育管理论文参考
...................
第四章研究结论与策略
一、研究结论
根据对照实验的效果评估,以及多元线性回归分析的影响因素分析,我们发现原有的“行动方案设计”使得实验组的相关观测指标都有了显著的提升。但是,从描述统计分析中,我们也发现实验组的调查结果处两极评价的情况有所增加,这表明原有的“行动方案设计”仍然存在一定的不足1。
在本研究中,明确地观察和验证了正面管教在教学管理中的优势和含义。首先,正面管教方法对学生的积极影响不言而喻,通过激发学生自我价值的认知,鼓励他们为了持续成长而不断努力。更重要的是,正面管教提供了一个友善的、包容的环境,有助于培养学生的良好习惯,并使他们在健康的氛围中相互学习和成长。进一步来说,研究发现,正面管教不仅提供了一种新颖有效的教学管理工具,同时也凸显了实践教学的价值。通过设计并执行基于“体验式活动”的正面管教方法,我们的研究发现,这种新颖的教学方法不仅提升了学生的自我认知,更有助于培养他们的社交技巧和团队精神,为他们的未来学习和人生准备了坚实的基础。
参考文献(略)