国际贸易毕业论文2018优秀范文一:光纤连接器企业客户服务管理问题研究——以A企业为例
第 1 章 绪论
1.1 选题意义
据全球市场研究机构公布的 2014 年结构化布线研究报告指出,2014 年,全球结构化布线市场含光纤连接器市场收益已经超过了 140 亿美元,光纤连接器市场随着结构化布线市场的发展也迎来了其重大的发展时期,数据中心的发展,台式机销售逐渐下降,无线终端设备的普及率不断提高,智慧化城市建设的推动,宽带战略等,都为光纤连接器企业的进一步发展提供了契机。
光纤连接器企业要立足中国市场,保持出口业务的增长,在产品同质化的激烈的国际竞争格局中,就必须通过服务能力的提升来提高企业的核心竞争力。市场的发展带来了机遇同时也对光纤连接器企业提出了严峻的挑战,首先在本地建厂的成本优势不再明显。同行业竞争对手的技术水平不断提高,不同竞争对手提供的光纤连接器产品的差异化不大。产品趋同,成本压力的增加迫使企业要通过其他途径来获取竞争优势,保持核心竞争力。客户买的不仅是产品,还有服务。 “在留住价值客户的同时不断开发新的战略客户,关注传达客户的心声,培养和保持竞争优势”。如何通过服务的提升进行差别化竞争,形成新的增长点,获取竞争优势。“在留住价值客户的同时不断开发新的战略客户,关注传达客户的心声,培养和保持竞争优势”。作为连接光纤连接器企业和客户之间桥梁的客户服务就成为了企业保持核心竞争力的基础。本论文通过对光纤连接器企业客户服务管理问题研究,分析了优质的客户服务对光纤连接器企业可持续发展保持核心竞争力的重要作用,并以 A 企业为例,剖析了客户服务管理中存在的问题,提出了解决方案,希望通过对客户服务管理问题的研究,在光纤连接器市场“光进铜退”的时代,光纤连接器的客户服务能为企业创造附加价值,提升企业的核心竞争力。
A 企业是全球领先的光纤连接器企业,是跨国企业在中国的子公司,通过并购进入中国市场,在上海出口加工区有生产基地。A 企业生产的光纤连接器产品广泛应用于综合布线系统,其高密度,扩展性强的产品解决方案,既保证了数据中心系统的可靠性和稳定性,也兼顾了数据中心对节约能耗,绿色环保的要求。企业的产品和解决方案得到了光纤连接器市场客户的广泛认可。
........................
1.2 文献综述
国内外有很多研究认为客户服务可以使企业获得差别化的竞争优势,具有广告效应。郑宏峰(2006)提出服务本身就是最好的广告。阿里.维恩兹威格(2006)指出在市场同质化越来越严重的时代,通过服务让产品产生差异化,无疑有低成本优势,而且这种服务的差异化,还能为企业带来良好的口碑,这种信誉会在客户中口口相传,是最好的广告。李华丽(2010)提出客户对产品满意使企业获得竞争优势,但企业提供的产品要质量过硬,并有周全的服务。诹访良武(2011)提出顾客买的是服务,如今所有的企业都是服务业,产业竞争从产品走向服务。
如何通过客户服务来培养企业的竞争优势呢,理查德.怀特利,戴安娜.汉森 (2011)指出客户增长点是培育竞争优势的营销战略,关注并传达客户心声,通过顾客满意度调查,访问顾客和顾客反馈系统来了解顾客真正看中的事物,同时运用这些知识来更快更经济地来创造竞争优势,提供更好的产品和服务。
客户购买的是产品和服务,从消费行为学研究的角度,迈克尔.R.所罗门,卢泰宏,杨晓燕(2014)指出客户购买产品和服务寻求的是质量和价值,根据期望不一致模型(expectancy disconfirmation model),当企业产品和服务表现与客户期望一致时,客户不会做过多思考,与预期不一致时则带来消极影响,而超过预期就会非常满意。而针对客户满意的真相,科罗斯.费耐尔(2013)提出企业经营的重心正在向服务不断转变,让客户满意的真相就是让企业成为市场竞争中的胜利者,因为客户满意度和企业的利润维持着正比关系。赵文明(2015)提出客户服务竞争是企业竞争中的一个核心领域,优秀的企业就需要高质量的客户服务部门,树立以客户为中心的服务理念,有利于提高自己工作效率,提升服务水平,树立企业良好形象,增加产品和服务的额外收益。
近年来,国内通信企业及其服务体系不断发展,陈力(2008)提出高质量的客户服务体系是通信企业竞争优势获得的基础,意味着以更低的成本,更高的效率获得更高的客户满意。胡春等(2012)研究卡诺模型,指出如果企业提供的产品和服务是顾客期望之内的就会掉入“满意的陷阱”,企业想要赢得提高客户满意度,就要在保证质量的前提下超越客户期望。丁霁,卢朝荣,张萍(2013)提出客户服务就是为了让企业与客户之间产生一种难忘的互动,让客户在购买产品和消费服务的同时,感受到一种亲切和愉悦,而为了形成这种互动所能做的一切就是客户服务。在 e 时代,企业通过互联网来服务客户降低服务成本,与客户建立持久的电子联系。
.......................
第 2 章 光纤连接器企业客户服务概述
2.1 客户服务
客户服务不仅是要满足客户的需求和期望,健康,稳定,持续发展的客户服务是要超越客户的需求和期待。以达到客户的需求或者超越客户的需求和期待来定义客户服务,包含了三个非常重要的概念。
(1) 关于客户,知道客户的需求和期待是什么,定义哪些属于客户的范畴。客户是需要服务的对象,有内部客户和外部客户之分。外部客户是那些需要服务但是不属于企业的员工的群体和个体,如企业产品的终端的使用者而内部客户属于企业的群体,存在于企业的工作生产流程中,一个工序接一个工序,流程的前端与后端,上一个工序服务好下一个工序,前一个流程服务好后一个流程,每个岗位,每个责任部门都把自己的内部客户服务好,才能更好地服务外部客户,更好地服务终端客户,在这个环节中,最能体现企业持续改进的意义,企业的持续改进,不仅是循序向深层次的改进,而且是企业各个部门连接着,相互作用的改进,这种改进的影响力不是简单对某个职能部门的改变,而是一定会对其他的部门有着辐射改进的作用。另外常常被忽略的是企业的物流供应商,分销商,作为企业的合作伙伴而存在,也应该纳入内部客户的范围。有了客户服务的目标客户,才能定义清楚什么是目标客户的需求和期待。客户的需求和期待,一个是实际的客户对企业产品服务能达到特定要求的客户衡量,另外是客户怎么来看待客户服务的满意度,是对接收产品和服务感受到的一个心理上的满意程度。
(2) 客户服务要达到客户的需求和期待,企业存在的目的是盈利,而盈利就是要让客户满意,达到客户满意就必须满足客户的需求和期待。“服务本身就是企业最真实也最有效的广告”。
(3) 客户服务不仅要达到客户的需求和期待,还要超越客户的需求和期待。亨利·福特说过,“支付工资的不是雇主,而是企业的客户”。这句话充分说明了达到客户的需求和期待只是基础,要超越客户的期待,做到最好,使客户印象深刻,才能使企业的盈利能力不断提高。
........................
2.2 光纤连接器企业的特点及企业目标客户
1970 年全球的第一根光纤的诞生,标志了信息沟通正式进入了光速时代。随着连接器的配套领域如交通,通信,网络,信息技术,医疗等行业的产品技术水平更新和发展,有力地带动了光纤连接器技术也不断向前发展。
光纤连接器的产品具有产品种类越来越齐全,品种规格丰富,细分的专业方向,多样化的结构形式,国际和行业标准的系列化,产品的专业化的特点。而光纤连接器企业具有以下特点:
(1) 国际竞争市场的格局。 欧美企业在光纤连接器市场处于领先地位,制定行业标准,不断研发新产品,降低成本,并利用其财务优势不断收购兼并。国内的连接器企业技术差距在不断缩小,具有成本与服务优势,其基数小发展空间大。光纤连接器企业处于国际竞争市场格局,竞争不断加剧。
(2) 未来市场的增长点在亚太地区。
由于数据中心具有比较显著的基础设施特性,中国,印度等新兴市场对光纤连接器需求的增长速度将快于全球增长速度。以印度为例,2015 年第一季度其智能手机市场出货量年增 21%,宽带移动用户的迅猛增长,对运营商数据中心的需求非常强劲,印度政府相对宽松的管制政策和管制环境,使得印度成为了继中国之后的又一个光纤连接器巨大的市场。日本地震等重大自然灾害使得日本企业在本土以外寻找建设数据中心实施容灾备份,这些都推动了数据中心的建设并带动了光纤连接器市场需求的增长。
(3) 研发和技术革新,重视产品应用。
光纤连接器要不断向着高密度,利用环保节能材料,提高可靠性和稳定性的方向发展,就必须依靠研发新产品,更新技术来保持产品的领先,同时技术领先也需要有匹配的产品应用来降低成本并维持企业的利润率。
(4) 质量认证体系。
光纤连接器产品要进入国际市场必须具备各种认证。进入供应链体系的认证如 ISO 体系,行业认证体系 FCC 认证,CE 认证等等,还有行业协会的一些认证等。这些认证体系需要企业有全面的质量体系,持续改善保证产品质量。
(5) 优化供应链,创造供应链的战略价值。
光纤连接器企业物料总量大,品类多,其需求地点分散,供应链服务复杂多样,客户需求有周期性特点。“供应商多和分销渠道模式决定了要创造供应链的战略价值就必须与供应商和分销渠道商建立长期合作伙伴关系”。
光纤连接器产品广泛应用于数据中心。信息化不断推进,各行各业对安全可靠运行的数据中心的需求不断增长,数据中心一旦出现问题,就会出现数据丢失,结算混乱的情况。据研究表明,数据中心每中断一小时运行,企业的损失可以高达一百万美金。光纤连接器企业产品技术领先,其客户主要是银行,证券交易所,综合大学,综合医院等等,由于市场竞争加剧,互联网+时代,云计算存贮,潜在客户如大型的互联网公司,也是光纤连接器企业不断开拓市场,获取市场份额的重要目标。
.....................
第 3 章 光纤连接器企业客户服务面临的问题 ................... 9
3.1 重视程度不够 .......... 9
第 4 章 光纤连接器企业客户服务体系建设和完善 ............... 16
4.1 客户服务体系流程 .............. 17
第 5 章 结语 .................... 34
第 4 章 光纤连接器企业客户服务体系建设和完善
4.1 客户服务体系流程
“流程引领团队”20,通过流程的完善,精简和优化,来提高客户服务体系的效率。
4.1.1 客户服务体系
光纤连接器产品特点决定了光纤连接器企业不仅要具备质量体系 ISO 认证,连接器 3C 认证等,还必须具备进入不同市场的认证,如美国 UL 认证,欧洲的ROHS 认证,还涉及连接器行业协会的认证等。光纤连接器企业专注于产品的质量和研发,对于质量体系的认证非常重视,这些都是企业质量体系的重要组成部分。光纤连接器企业以客户为导向,不断满足并超越客户需求,就必须把客户服务体系也纳入其全面质量体系,并成为全面质量体系的重要组成部分,从制度上保障提高客户满意度。
把客户服务体系纳入企业的全面质量体系,通过 ISO9000 质量体系的管理和每年的内部和外部审核,确保流程和制度符合每个部门现有的操作,通过对发现的问题采取相应纠正措施,预防措施,来推动客户服务体系的建立和完善。
以 A 企业为例,A 企业有 ISO9000 认证体系,每年要接受企业内部和外部审核,来确保流程和制度符合每个部门现有的操作。内审从改善内部管理出发,由公司内其他部门的人员担任审核员,通过对发现的问题采取相应纠正措施,预防措施,来推动企业质量体系的改进。客户服务体系依照客户服务管理程序来进行严格的管理,在客户服务部门中由客户服务代表作为本部门的协调员,由客户服务经理作为客户服务管理程序的责任人。建立客户服务管理程序的目的,是建立客户导向的品质系统以及经营理念,明确各个职能部门在服务程序中的责任划分,利用客观的检测系统,对客户对 A 企业光纤连接器的产品和服务的满意度做出综合评估,了解客户需求和客户期望之间的差距,以满足客户要求为目标,超越客户需求为最终目标,不断提高客户的满意度,促进公司的进一步发展。
“让客户满意的真相就是要让企业成为市场竞争中的胜利者,要保留它的积极效果,并尽力消除不满意客户的负面影响”。在 A 企业的客户服务管理程序中,明确界定了相关人员的权责。客户服务部门,是负责订单的接收,审核,管理,维护,协调相关职能部门处理客户的问题和抱怨,负责客户满意度调查表的分发和回收,通过各种途径来获得客户的声音,并将客户的声音传递到相关部门作为持续改进的机会,并将公司改进的措施和改进的结果通过客户服务部门,商务部门和渠道部门反馈给客户。在权责的定义上,除了定义了客户服务部门还定义了与客户服务人员紧密相联系的商务部门,质量部门,供应链部门,产品线管理等部门的职责,有了清楚的职责定义,就明确了各个相关部门的所承担的职责,明确了各个职能部门在客户服务管理中的位置和意义。
.......................
第 5 章 结语
在光纤连接器市场全球化竞争,产品同质化背景下,通过对光纤连接器企业客户服务管理问题的研究,结合国内外客户服务管理的理论和优秀公司的管理实践,通过客户服务能力的提升为企业增加附加价值,形成新的增长点,提出光纤连接器企业客户服务的宗旨是满足和超越客户的需求,不断提高客户满意度。不断完善客户服务体系,把客户服务体系纳入企业全面质量管理体系中,打造高质量的客户服务团队,通过标准流程引领团队,优化流程,提高服务效率,形成新的核心增长点,保持企业的核心竞争力。需要强调有以下几个方面:
(1) 倾听客户的声音,关注客户需求,留住传统的银行,保险等数据中心客户,同时要更多关注来自互联网+企业,运营商,综合大学,综合医院,政府部门等对数据中心的需求,不断推动光纤连接器的需求和光纤连接器市场的发展。如 2015 年 8 月中国移动襄阳数据中心正式投产,建成后将成为华中地区最大的数据中心,成为移动运营商面向“互联网+”的重要基础设施,并促进当地信息产业群的发展,国内企业应当抓住行业发展的契机,在成本优势的基础上,通过服务进一步提升竞争力,参与运营商集中采购,增加品牌的影响力。
(2) 开拓海外市场的时候必须注重合作伙伴管理,全球化竞争背景下,要关注来自全球客户的文化挑战,通过与合作伙伴的协同作战来开拓海外市场。中兴,华为的海外战略,如华为现阶段在肯尼亚市场的份额为 10%,2016 年预计翻一番,国内的光纤连接器企业可以与华为的合作,参与其通信设备连接器招标,成为华为的设备供应商,通过自身服务能力的提升来满足华为对其供应商近乎严苛的要求,与之合作为国内连接器企业拓展海外市场积累实战经验。
(3) 关注服务尤其是客户服务的投入,将客户服务体系纳入企业的全面质量体系。如国内连接器知名企业深圳立迅,长期与核心客户联系紧密,关注客户需求,严密运作,高效管理,注重客户服务,与广大客户建立了长期稳定的合作关系,分析客户的偏好,提高客户的忠诚度,延长客户的生命周期。从客户服务上升到客户关怀。希望光纤连接器企业能在研发和技术投入上更加关注客户的需求,设计并推出更符合客户需要的产品,在光纤连接器市场全球竞争的格局中,专注打造以技术创新,客户关怀为基础的核心竞争力,不断提高企业的市场占有和盈利能力。 光纤连接器企业要抓住行业发展的契机,通过服务增加附加价值,打造企业的核心竞争力,在全球化竞争中占据优势,保持核心竞争力。
参考文献(略)
国际贸易毕业论文2018优秀范文二:本土品牌国际化策略研究 ——以李宁为例
第 1 章 绪论
1.1 研究背景
1.1.1 中国企业拥有太少世界名牌
中国制造的商品能够占据世界市场份额,更多的依靠的是国内廉价的劳动力及原材料成本优势,并且以较低的价格打入国际市场。但这种方式已经开始发生变化,伴随中国人口红利的消失,劳动力成本不断提高,原材料价格也与国际市场趋同。
在 2014 年福布斯发布的全球前 100 个最有价值品牌榜单上,苹果以 1242亿美元占据头榜。而在 2014 年世界品牌 500 强榜单中,中国仅有 29 个品牌入选,入围百强的仅有 5 家。相对于 13 亿人口,和 GDP 世界第二, 中国品牌显然还处于“第三世界”。只有从注重量的积累向质的提高转变,才能有助于中国商品走向全世界。
1.1.2 我国本土体育品牌发展现状
在发达国家,体育产业的发展已较为成熟。在我国,体育产业被称为“朝阳产业”,体育产业所带来的经济增长占 GDP 比例越来越大,体育经济受到国家的关注度也越来越高。然而和发达国家相比,我国的体育经济产值占 GDP 比重还很低。目前全球体育产业年产值超过 1 万亿美元,其中美国在 2012 年体育产值 4350 亿美元,占全国 GDP 约 3%;同年,中国体育产业的总产值约为 505亿美元,占国内生产总值的比重为 0.6%,远低于发达国家的 1%至 3%的水平。
近年来经过改革开放,体育正在成为全社会的一个投资和消费热点,尤其是体育用品行业,我国体育用品产业发展迅速,但由于中国人口众多,市场潜力巨大,国外的体育用品制造商都纷纷将目光投向了中国市场,由于其产品在科技含量、质量、性能和式样等能及时迎合国际潮流的发展趋势,很受年轻人及高收入消费群体喜爱。
(1)我国体育品牌科技含量较低。国内体育用品企业在产品研发方面重视程度不够,投入的财力、人力和发达国家体育企业相比差距很大,造成了产品品种单一、科技点少等缺陷,在国际比赛装备竞争中没有优势。甚至有的企业直接模仿、假冒国际名牌,创新力度不够。
(2)我国体育产品缺乏品牌文化。品牌文化就是指通过建立一种清晰的品牌定位,在品牌定位的基础上,利用各种内外部传播途径形成受众对品牌在精神上的高度认同,从而形成一种文化氛围,通过这种文化氛围形成很强的客户忠诚度。这种忠诚度是将物质与精神高度合一的境界,人物合一是对品牌文化的总结。它代表了某一种人群的生活方式、价值观和个性。品牌文化其实是一种价值观、一种生活方式和习惯,它的魅力就在于它不仅仅提供给消费者产品或服务,而且帮助消费者去实现他们的梦想。我国体育品牌将文化作为品牌战略切入点的企业较少,很少从高端理解品牌或者从文化的宏观视角塑造品牌,所以说我国的体育品牌缺乏文化根基作支撑。
..........................
1.2 研究意义
“先品牌国际化,后市场国际化”李宁公司经过多年的国际化尝试后总结出这一关键经验。纵观各行各业,实施国际化成功的企业均拥有令世人耳熟能详的品牌,如美国的苹果、韩国的三星、中国的海尔。这些企业都清楚,要想占领市场实现收益的扩大以及最终使企业发展壮大,首先要在品牌国际化上面下功夫。品牌的号召力是巨大的,尤其在以体育行业为代表的消费品行业,知名品牌拥有比普通品牌高得多的溢价能力。
本文的研究目的在于通过运用品牌及品牌国际化的理论,并以国际知名运动品牌的成功经验作对比,分析总结李宁在品牌国际化发展过程中的成功经验和问题障碍,将李宁的成功经验分享给国内的体育品牌,同时探索李宁品牌国际化发展的改进措施。
笔者综合包括经济学、营销学、广告学及管理学等多学科知识对选题进行研究分析。在研究方法上,除采用基本分析方法外,还利用对比分析法、案例分析法进行研究分析。笔者任职于李宁公司国际部,因而得以掌握最真实的数据和案例,了解李宁品牌最新的发展动向,运用这些工作中积累的知识侧重进行数据分析、逻辑分析和真实案例的解剖。
....................
第 2 章 相关理论综述
2.1 相关定义
2.1.1 品牌
“品牌”是现代营销行业中出现频率最高的词汇,它由美国的大卫奥格威于上世纪 50 年代第一次提出。究竟该如何定义品牌,一直以来学术界提出了很多种解释。美国市场营销协会(AMA)对品牌的定义是“一个名称、专用名词、标记、标志、或设计,或是将上述综合,用于识别一个销售商或销售商群体的商品与服务,并且使它们与其竞争者的商品与服务区分开来”。但是Keller(2006)认为美国市场营销协会对品牌的定义和产业实践上所说的品牌之间是有区别的。Keller 认为产业实践上的品牌就是产品,但是它是加上其他各种特性的产品,以便使其以某种方式区别于其他用来满足同样需求的阁。这些差异可能是合理的,可见的(或相关的品牌的表现),甚至更多的符号,更感性,更不可见的。
本研究对品牌确定为一个较全面的定义。品牌首先具有经济价值,可以为持有者带来财富,是一种无形资产。品牌的载体可以是符号、声音、图像、标语乃至所有组合,具有与其他的产品或劳务相区分的识别功能。品牌最终是消费者对产品和服务的全部体验。
2.1.2 品牌国际化
国内外学者对品牌国际化的含义也同样存在着不同的看法:
日本学者大石芳裕(2004)认为,品牌国际化就是企业品牌不断发展,融入国际主流市场和消费者接受的过程。Jeryl 和 Fernando(2007)认为所谓的品牌国际化,是指企业在进行跨国品牌运作时面临的国际营销挑战,具体涉及品牌名称、声音要素(如广告语、广告曲)、品牌个性、品牌视觉(如品牌标示、颜色)等。
结合上述理论,笔者认为品牌国际化是把同一品牌,包括品牌标志,品牌广告,品牌渠道模式等向世界不同地区和国家进行扩张的全球化品牌经营策略。从而达到标准化带来的品牌效益和规模生产效应,实现品牌价值的最大化。品牌国际化有三个基本的含义:
品牌国际化是地域和时间结合的概念;品牌国际化和企业跨国经营存在着目标和方式的差异,品牌国际化最终在全世界树立同一品牌形象,而跨国经营则是以适应当地市场为目标;品牌国际化的最低形式是产品的输出,较高是资本的输出,最高级则是商标等无形资产的输出。
........................
2.2 品牌国际化程度的度量
在韦福祥《品牌国际化:模式选择与度量》文中,认为可以通过以下角度来衡量品牌国际化的程度:
(1)产品在国外市场销售额占全部销售额的比重
即产品在除品牌国之外的其他国家的销售额,占该产品在全世界销售额的百分比。这个比例越高,说明品牌的国际化程度越高;反之,比例越低,说明品牌的国际化程度也越低。一般认为,国外市场销售额占比在 20%以上,那么可以认为该品牌已实现国际化。
(2)品牌销售所分布的国家及地区
品牌销售的国家和地区分布也能够反映出品牌的国际化程度,如销售多分布于经济欠发达国家和地区,那么即使海外销售额和占比很高也不认为其已实现国际化,只有当销售额多来源于经济发达的市场如欧美等地区,才能认为品牌国际化是成功的。
(3)品牌在全球的认知度水平
品牌的认知度水平是一个非量化的概念,在衡量时有其模糊性。一般国际化品牌在全球广泛分布,在众多的消费者群体中建立起深厚牢固的品牌形象,当这些品牌的形象、文字、声音等出现时,人们轻易就能辨识。比如说到英文字母组合 KFC,则消费者头脑中反映出的就是美国快餐品牌肯德基。
(4)资源的国际化程度
跨国公司在进行国际化时,为了达到最大产出,通常会在全世界范围内选择资金、设计、生产等资源的最优组合,将各环节放在相同或不同的国家。资源国际化是品牌国际化的一种高级别形式,也是跨国企业发展的最终目的。
(5)人才的国际化程度
人才国际化是指在企业的高层管理者中,拥有跨国公司背景的人才和外籍管理者的占比较高。这个比例没有固定的标准,一般大于 50%都可认为是达到了人才的国际化。
.......................
第 3 章 李宁品牌 PEST 分析..............17
3.1 PEST 分析法简介...................17
3.2 PEST 分析法分析李宁的外部环境...............17
第 4 章 李宁品牌国际化的发展现状.............21
4.1 李宁品牌国际化发展历程...............21
4.2 李宁品牌国际化模式与程度分析..................22
第 5 章 李宁品牌国际化的成功战略分析................35
5.1 资源国际化.................35
5.2 营销渠道国际化...............36
第 6 章 李宁品牌国际化对策研究
6.1 李宁品牌形象的改进措施
6.1.1 科学定位品牌
品牌形象的建立需要经过很长时间,品牌定位是建立品牌形象的关键和前提,包括品牌 LOGO 的设定、广告语的选定以及形象代言人的选择。
李宁应将自身定位为中高端专业体育品牌。无论从品牌历史或是科技含量,李宁目前还无法与耐克等传统体育强牌相匹敌,而认识到这一点的李宁应当合理设定产品价格,使之与高端品牌区分开来。例如在相同品类产品如篮球鞋的定价,李宁鞋可定价为耐克鞋的 80%。据研究发现,20%的售价差异可以有效影响消费者的最终选择。
6.1.2 打造专业运动品牌
在品类方面,李宁应将重心放在专业运动产品上,如专业篮球、足球和羽毛球品类。李宁过去的产品线覆盖非常广,从篮球、足球、羽毛球到训练、运动生活等,核心品类也有过数次更改。随着经济和社会发展,国内消费者习惯也更趋于理性。发达国家和地区的消费者习惯更是早于国内几十年,会根据需要选择专业运动装备还是业余产品。借助赞助 NBA 球星和 CBA 的影响力,以及在羽毛球领域已取得的成就,李宁应继续保持在这两品类的优势。足球也成为我国重点发展的项目,李宁应把握住机会,把设计、营销资源向足球倾斜。
6.1.3 保持品牌形象一致性
纵观成功的世界品牌,都非常重视维护品牌的一致性,对品牌标识的更换皆十分慎重。例如耐克品牌,自 1972 年成立,就设计了钩子形象作为其品牌LOGO。直到如今其品牌形象仍然是不变的钩子,已有 40 多年历史。相一致的品牌形象便于消费者的识别,更重要的是能够建立起消费者对品牌的忠诚度。
......................
结论与展望
李宁作为众多民族体育品牌中最早开展国际化的体育品牌,在实践中有成功亦有挫折。我们要看到李宁公司在人才国际化、资源国际化、科技创新等各方面已经取得了长足的进步。虽然还存在着品牌定位不够明确、体育赞助方面有待改进等问题,与国际知名品牌耐克、阿迪达斯等还存在着较大的距离,仍不妨碍我们对李宁品牌的未来充满信心。相信李宁品牌通过自身的不断努力与提升,未来必将加入世界知名品牌的行列,将中华民族的文化发扬光大。
参考文献(略)
国际贸易毕业论文2018优秀范文三:中国对俄罗斯油气资源投资研究
第1章 导论
1.1 本文的选题背景
能源紧缺已成为当今全球各国最为关注的问题之一,未来二三十年内石油和天然气仍将是最主要的能源,为全球各国发展本国经济起着举足轻重的作用。自1978 年 12 月十一届三中全会确立了中国实行对外开放政策以来,中国经济发展增速与能源需求量同比成正比上升,国内石油天然气产量从无到有,再到不足以满足经济高速发展的需求转而从国外进口,导致中国能源对外依存度日渐提高。
据统计,2014 年中国石油和天然气对外依存度分别为 60%和 32.2%,如此之高的能源对外依存度必将给国家安全和经济运行安全带来极大的风险。无论是从国际政治还是从国际经济的角度来看,唯有安全保障能源供给,才能满足中国经济发展的需要。如何安全保障国内稳定的能源供给,尤其是保障石油和天然气供给,已成为中国国家战略的重要方面之一。
据海关统计数据,2014 年俄罗斯向中国出口石油达 3,310 万吨,较 2013 年增长 36%,2015 年俄罗斯出口至中国的原油量或将维持在 2014 年的水平或略有上升,俄罗斯已成为继沙特阿拉伯和安哥拉之后中国最重要的石油供应商。经过多年的实践和不断修正,俄罗斯逐渐形成了相对完善和务实的能源战略体系,中长期能源发展目标日益明晰;俄罗斯还充分利用能源及资源优势加快本国经济建设、提高自身国际地位;积极寻求能源出口市场和合作对象的多元化,继续加强和扩大与东北亚地区国家的能源合作,这都有利于中俄进一步加强油气合作。
2015 年,恰逢中国人民抗日战争暨世界反法西斯战争胜利 70 周年,俄罗斯总统普京受到习近平主席邀请并出席了 9 月 3 日举行的抗战胜利日阅兵式。习近平主席此次会见普京总统时强调,扩大中俄两国之间全方位务实合作与发展中俄全面战略协作伙伴关系方针是坚定不移的;普京表示坚定致力于深化俄中全面战略协作伙伴关系,在能源、航天、科技、金融等领域,愿意与中国继续推进全方位的务实合作,并与中国共同加强在联合国等国际与地区组织中的协调与配合。
当前中俄两国政治关系稳健发展,俄罗斯国内投资环境持续改善,为中俄油气合作带来了难得的历史机遇。综合各种因素来看,目前俄罗斯的投资环境非常有利于中国石油企业进一步加强对俄罗斯油气资源进行投资。但是在对俄油气投资过程中不可避免地会遇到各种不同的投资风险,如何采取措施来应对不同投资风险是一个值得深入探讨的话题,这也是我选择该题目来进行研究的主要动机。
.....................
1.2 本文研究的内容
俄罗斯是世界上最重要的石油天然气生产和出口国,地理上与我国毗邻,两国长期保持友好的战略伙伴关系,因此中俄两国能源合作有着非常优越的发展基础。最近几年在国际油价大起大落,供给环境极为不稳定的前提下,本论文主要从俄罗斯现有的投资环境以及存在的投资风险来分析和探讨,并针对地缘政治风险、法律政策风险、金融风险给出相应的应对措施与建议。 本论文主要分为三部分:
第一部分:中国日益严峻的能源供需形势结合俄罗斯油气资源总体实力,构成了需求与供给的基本条件。在国际投资大背景下,“比较优势理论”与“投资诱发要素组合理论”为中国对俄油气投资提供了理论支撑。
第二部分:从目前俄罗斯国内良好的投资环境来看,宏观经济、国际化、政府政策、法律法规、金融状况、基础设施持续改善,都非常有利于中国石油企业对俄油气投资。
第三部分:中国对俄罗斯油气资源投资进程中同时也存在各种风险,其中地缘政治风险、法律政策风险、金融风险尤为突出;三个案例印证了风险不是空穴来风,而是时刻存在,进而针对不同风险提出相应的应对措施与建议。
从长远来看中俄还应继续加强和开展油气合作,对中国来说不仅可以多元化石油供应来源,而且中俄油气陆路运输通道的安全运行,对保障中国经济安全和经济社会正常运行具有重要意义。
....................
第2章 中国对俄罗斯油气投资背景分析
2.1 中国日益严峻的能源供需形势
2.1.1 中国油气生产与消费缺口扩大 目前中国已成为全球最大的能源消费国,如今中国正面临着最为严峻的能源形势:国内能源生产与消费之间的缺口逐年扩大,而国内能源生产与供应完全无法满足中国经济快速增长的需求,如何弥补供需缺口来保证供给将成为保障中国经济稳定增长的关键。
2014 年全国石油产量达 2.11 亿吨,相比 2013 年增长了 138 万吨,连续五年保持在 2 亿吨以上(如图 2.1 所示);天然气产量为 1,329 亿立方米,相比 2013年增长了 132 亿立方米。虽然国内油气产量保持平稳增长,但增速远远落后于消费速度。

随着中国工业现代化进程不断推进,以农业为主的产业结构逐步向高端装备制造业等为重心的工业产业结构转移,能源需求结构也相应的发生了变化,石油天然气消费占能源消费总量的比重总体上呈现出上升的趋势。为了增强国内石油天然气安全保障能力,一方面需要扩大国内油气生产能力,另一方面则需要加强稳定油气进口来源和渠道来弥补国内石油天然气的供需缺口。
.......................
2.2 俄罗斯油气资源总体实力排在世界前列
2.2.1 俄罗斯石油天然气储量丰富
俄罗斯有“能源超级大国”及“天然气王国”之誉,已经探明的资源储量约占全世界资源总量的 21%,石油和天然气的探明储量分别为 108 亿吨和 43.3 万亿立方米,分别占世界总储量的 6.3%和 23.4%。世界三大最重要的能源石油、天然气和煤炭资源储量,俄罗斯均排在世界前列,如果把储量与横跨欧亚的地缘优势综合衡量,在国际油气领域,鲜有能源体与俄罗斯比肩的实力。
2014 年 6 月发布的《BP 世界能源统计年鉴》统计数据显示,截止 2013 年底,全球石油探明储量达 1.6879 万亿桶,储量增长主要来自俄罗斯和委内瑞拉,分别为 9 亿桶和 8 亿桶。按照目前的油气生产规模,俄罗斯探明剩余石油储量可确保稳产 47 年以上,探明剩余天然气储量可确保供应 66 年以上。俄罗斯石油天然气地区分布及开采前景预测如下(如表 2.3 所示):

俄罗斯地跨欧亚大陆,石油储量分布地域辽阔,主要埋藏在俄罗斯国土中部、东部地区。西西伯利亚和乌拉尔地区及伏尔加河流域是俄罗斯目前最主要的油藏地区,占俄罗斯全国可开采总量的 72%。俄罗斯的东西伯利亚、远东、亚马尔半岛、北极海等近海大陆架等地区,将成为俄罗斯未来最主要的油气接续产区。
.......................
第 3 章 中国对俄罗斯油气投资环境分析................12
3.1从宏观经济看俄罗斯投资环境 ................ 12
3.2从国际化看俄罗斯投资环境 ......... 12
第 4 章 中国对俄罗斯油气投资存在的主要风险......................17
4.1对俄油气投资存在地缘政治风险 ................. 17
4.2对俄油气投资存在法律政策风险 ......... 18
第 5 章 中国对俄罗斯油气投资案例及分析........................20
5.1中俄石油管道建设的初始与波折(1994-2011 年) .............. 20
5.2中石油收购斯拉夫石油公司遭受阻止(2002 年) ............... 21
第6章 中国对俄罗斯油气投资应对风险的建议
在中俄能源合作快速发展进程中,必须充分考虑和应对各种风险。在制定对俄油气投资战略目标时,须考虑企业近期和远期发展战略规划,切实可行积极稳妥地达成企业发展战略目标。
6.1 应对地缘政治风险的建议
6.1.1 从国家战略高度加强对政治风险管理
国家能源战略系国家利益、长远利益、根本利益之所在,国家能源战略的实现必须依靠方向正确、合理有效的政策来贯彻落实,要依靠正确的政策来组织、动员、调动、引导全社会资源,确保能源战略目标顺利实现。当世界地缘政治千变万化的时候,中国不可能置之度外,地缘政治关系变化都会对中国的能源外交政策和国家利益产生冲击和影响。
从国家能源战略层面来讲,区分长期地缘政治和短期地缘政治的挑战与风险尤为重要,通过在从国家战略的高度来加强对地缘政治风险的认识,进而带动中国石油企业管理层和决策层在企业经营过程中提高自身政治风险管理意识和能力。国家可以建立全球地缘政治风险评估体系,对频繁发生的地缘政治动荡进行风险等级评估,有效识别和管理地缘政治风险;还可以通过常态化中国海军海外护航,以降低地缘政治风险。
6.1.2 企业战略与政治风险管理相结合
中国石油企业往往是境外油气投资战略实施的主体,战略的制定需要企业审慎的思考。对于计划到俄罗斯油气投资的中国石油企业来说,须提前制定完备的投资战略规划。例如:对俄油气投资是否企业发展必须的战略方向?是否已有充足的应对措施应对政治风险?在投资前对这些问题都需要认真定夺。
中国石油企业多年境外投资经验证明,大多数政治风险是可以有效的识别、科学的分析和针对性预防的。预测政治风险从理论上来讲必然存在一定的难度,但通过对国际敏感地区的政治合理分析,仍能够找出规律并及时有效的规避。通过学习西方石油公司先进的管理理念,对应对政治风险也具有一定的借鉴意义。
.........................
第7章 结论
随着我国“走出去”发展战略的实施,中国企业在境外投资的优先领域是油气领域、自然资源项目。随着国内油气供需矛盾日益突出,这一现实问题直接驱动中国石油企业到境外积极参与能源项目投资。
中俄双边经贸合作已经成为两国人民生活不可或缺的一部分,双方都意识到简单的商品贸易发展已经不能满足两国经济发展,应从国家层面上开展更为广阔的战略投资合作。中国希望从俄罗斯获得稳定的能源供应,而俄罗斯也逐渐把中国视为一个可靠稳定而且能源资源需求日益增长的伙伴,任何政治、意识形态或者经济问题都不能阻碍两国能源领域的合作进程。
俄罗斯石油天然气工业巨大的现实和潜在生产能力,两国毗邻所形成的陆路与管道运输相对安全态势,加上中俄两国政治互信达到历史较高水平,为中俄两国的能源合作提供和创造了非常有利的客观环境条件。从俄罗斯进口石油天然气不仅仅能够缩短供给线和供给周期,实现进口格局的多元化,而且这么做还具有积极的地缘政治意义。但并不意味着中俄两国的能源合作进程就会一帆风顺,仍需要我们审时度势、积极应对,而且还应密切关注俄罗斯地缘政治趋势、经济动向,掌握灵活的国际外交手段和技巧,才能在未来的中俄石油合作中实现双赢。
经过研究,本论文认为在当前日益复杂的国际政治和经济背景下,还需要政府、企业、银行及金融监管机构一起,充分认清和研究俄罗斯石油天然气行业的投资环境以及存在的各种风险,并采取积极的应对措施加以防范,才能够帮助中国石油企业在对俄罗斯油气资源投资过程中少走弯路。中俄两国应遵循“互利合作、共同发展”的指导原则,继续挖掘合作潜力,尽快形成油气资源产业链条优势互补,努力实现双边经济“共同发展”。
参考文献(略)
国际贸易毕业论文2018优秀范文四:跨国煤机公司在华发展趋势探析
第 1 章 引言
1.1 选题的背景
中国地广物博,自然资源和能源都非常丰富,我国目前的能源资源现状是煤炭资源特别丰富、石油和天然气资源稀缺,所以煤炭就成为了我国的主要能源。同时煤炭又是经济发展的重要工业原料和能源,因此煤炭工业也成为了中国的基础工业。根据历史记载,中国有着悠久的煤炭开采历史,可是从近代以来中国煤炭工业基础就非常薄弱。改革开放为中国的煤炭工业带来了希望和生机,中国的煤炭工业蓬勃发展;改革开放也为跨国煤炭机械公司提供了来华发展的机遇,中国政府为了吸引外资,允许和鼓励跨国煤机公司在中国成立公司和设立工厂。这些跨国煤机公司来到中国之后,凭借自身的优势迅速占领了中国的煤炭机械设备的市场。跨国煤机公司来华改写了中国的煤炭开采历史,带来的新技术为中国的煤炭工业的发展做出了巨大的贡献,带领着中国的煤炭工业走上了一个新的高度。2001 年 11 月 10 日晚 6 时 38 分,世界贸易组织(World Trade Organization)在卡塔尔首都多哈举行的第四届部长级会议上审议通过了一项申请,这个申请的主人就是中国。申请的通过意味着中国将正式成为世贸组织成员。中国加入世界贸易组织意味着中国正式登上了国际的舞台,越来越多的中国煤机企业走向世界市场,也有更多的跨国煤机公司来到中国市场。随着中国加入世界贸易组织,中国政府开始更多地扶持国内企业,取消了对跨国公司(包括跨国煤机公司)的很多优惠政策,中国煤机公司和跨国煤机公司开始了公平竞争。作为跨国煤机公司来到中国的目的就是要追求利润最大化,然而中国这个环境对于跨国煤机公司的生存带来了巨大挑战。2011 年国际煤炭市场开始下滑,2015 年煤炭市场步入最低谷,这个时候跨国煤机公司是选择离开中国还是转型,未来发展趋势如何,不同的跨国煤机公司有着不同的考量。
.........................
1.2 选题的研究意义
跨国煤机公司在中国的发展趋势研究,不仅剖析了跨国煤机公司的未来发展趋势,同时也剖析着所有跨国公司未来在中国的发展趋势。根据中国未来经济的发展,改变现有的经济模式,是撤出、还是转型、还是维持原状?这个研究也会为中国在国外的跨国公司提供一些经验和借鉴。
本文研究的目标主要是在华的跨国煤机公司,结合近期跨国煤机公司从中国转移的实例来提出在华跨国煤机公司转型的趋势。
本文主要采用定性分析法和 SWOT 分析法来分析跨国煤机公司在中国市场上的优势及内部存在的劣势、中国市场的机会及中国煤机企业带来的威胁。通过这一系列的研究来具体分析跨国煤机公司如果在华继续经营,转型是唯一的选择方式。
国内有很多关于在华跨国公司的文章、文献,然而分析跨国煤机公司的文章并不多见。本文通过定性分析法和 SWOT 分析法来分析在华跨国煤机公司目前的形势,得出在华跨国煤机必须通过转型才能在中国市场立足的结论,并给出跨国煤机公司转型的建议。
..........................
第2章跨国煤机进驻中国战略分析
2.1 跨国煤机公司进驻中国发展史
跨国煤机公司早在 19 世纪就在欧美等国建立工厂,到了 20 世纪末期来到中国发展。是什么契机跨国煤机公司会来到中国呢?这就要从新中国成立后中国煤炭工业发展史说起。
2.1.1 建国后中国煤炭工业发展史
建国以后,中国从农业社会步入工业社会。在国家计划经济的指导下,中国工业开始迅速发展,工业的发展离不开能源,因此在工业快速发展的同时煤炭需求量急剧上升。随着 GDP 的增长,煤炭消费增长速度随之增长,且煤炭消费增长的速度要高于 GDP 增长的速度。然而建国初期中国煤炭供应不足,当时中国的煤矿主要以中小型煤矿为主。1950~1953 年共开工建设新井和露天矿 17 处,设计年生产能力 1251 万吨。我国第一个五年计划期间,共改扩建矿井 103 处,净增年生产能力 2356 万吨;新建矿井开工 187 处,设计年生产能力 7502 万吨。
1957 年,全国煤炭生产能力由于煤矿开采和装运机械化程度提高而提高。到了 1958 年,全国都开始“大跃进”,这种行为对我国煤炭行业产生了极大的破坏,不仅造成了经营管理上的紊乱,而且各个矿区为了追求产量,到处乱采乱掘;全国小煤矿也有如雨后春笋般快速增加起来。虽然煤炭产量增长很多,由 1958年的 2.7 亿吨快速增长到 1960 年的 3.97 亿吨,但这种开采严重违背了自然规律,破坏了煤矿的生产规律。煤机超负荷生产,煤矿破坏严重、浪费严重。为了提高产量,只对好开采的矿井进行开采,不好开采的就不去开采,这样矿井巷道坍塌就无法进行开采。煤矿追求产量,设备不停地运行,带病工作。设备失修、巷道失修问题严重,长期下来煤炭产量开始回落。大跃进时期,煤矿事故频发,造成很多人员的伤亡。到 1961 年,全国煤炭产量快速下降到 2.77 亿 t。一直到 1977年,煤矿才建立起完整的规章制度,开始有秩序的生产,原煤产量快速增长到 5.5亿吨。

..........................
2.2跨国煤机公司来华投资战略分析
2.2.1 跨国煤机公司的投资动机
改革开放三十多年,中国经济高速发展。作为拥有着 13 亿人口的大国,有着非常强大的消费群体,因此吸引着大量的跨国煤机公司来中国建立公司,一般来华的跨国煤机公司有这样几种投资目的。
1、 占领市场份额:中国 13 亿的人口,是非常强大的消费群体,为跨国煤机公司提供了巨大的市场。跨国煤机公司进驻中国就是看到中国煤炭市场的优势。 世界上煤炭储量的 86%以上集中在美国、俄罗斯、中国、澳大利亚、印度、乌克兰和南非。中国煤炭剩余可采储量绝对数位列世界第三位;同时中国也是煤炭消费大国,据 2014 年国家统计局公布的能源消耗的数据显示,在世界上主要煤炭消费国家中,中国煤炭消费量占世界煤炭消费总量的 50%,在我国一次能源消费的比例中,煤炭占到了总量的 66% ;煤炭清洁利用技术是欧美国家大力发展的一项技术,这项技术的发展能够促进经济的可持续发展。1985 年左右,美国就提出了洁净煤技术,美国是世界上最早提出洁净煤技术的国家。美国提出之后,欧美其他国家也开始逐步限制煤炭开采量。然而中国到现在也未正式提出洁净煤计划,那是因为由于中国还处在经济高速发展中,经济的发展离不开煤炭这个基础能源,因此中国对于煤机的需求还是巨大的。
2、劳动力成本低:中国人口众多,在有限的劳动机会面前,劳动力会降低工资来获得工作。相比国外优越的社会保障体系,中国的劳动力成本就变得非常廉价,因此跨国煤机公司来华建厂能够大大降低自己的生产成本。
3、优惠的外资政策:改革开放特别是南巡讲话以来,为促进中国经济快速发展,弥补建设资金和管理技术的双缺口,中国长期采取了优厚的吸引外资政策。例如长期以来内资企业的所得税为 33%,但对外资企业实行 15%的优惠税率⑤。跨国煤机公司可以享受“超国民待遇”。
4、 企业优势:相对中国的企业,跨国煤机公司无论是在资金、技术或者规模上都比中国煤机企业具有优势。
5、客户需求:改革开放以来,中国的煤炭业也开始向国际化靠拢。国家一直在整合煤炭资源,逐渐关闭中小煤矿,建立大型高产高效、现代化的煤矿,使煤炭行业可以健康有序的发展。中国最大的煤矿集团-神华集团,通过兼并重组等一系列发展战略,拉开了我国煤炭企业大型化发展的新局面,神华集团也因此跃升为世界最大的煤炭生产供应商,其他大型煤炭企业也纷纷效仿神华集团。中国在建立大型高产高效、现代化煤矿的同时,也给予煤炭集团自主的权利,各个煤炭集团自主定价,竞争激烈。为了高产高效,煤炭集团在煤机的选择上也会倾向于国外煤机。
....................
第 3 章 跨国煤机公司在华市场现状分析及发展趋势 ···· 10
3.1 跨国煤机公司撤离中国市场分析 ················ 12
3.1.1 总部决策因素 ·············· 12
第 4 章 跨国煤机公司在华转型 SWOT 分析 ········· 15
4.1 跨国煤机公司的优势分析 ·················· 15
4.1.1 跨国煤机公司的资金优势 ··················· 16
第 5 章跨国煤机公司转型建议 ·············· 21
5.1 跨国煤机公司市场定位 ···················· 21
5.2 跨国煤机公司技术战略 ···················· 21
第5章跨国煤机公司转型建议
笔者在煤机领域工作了快 10 年了,对跨国煤机公司的经营也有一些自己的见解,因此笔者提出了以下几点转型建议
5.1 跨国煤机公司市场定位
作为金砖五国的领跑者,中国的市场优势仍然高高在上。虽然中国制造行业长期以来一直模仿国外先进技术,但是随着 30 多年来跨国煤机公司来华带来的新技术,中国人民的不断努力,中国制造业已经有了长足的发展,国内几家大型煤机集团已经具备了和跨国煤机公司平分天下的能力。因此跨国煤机公司不仅要占领高端产品市场,同时也要占领中低端市场。久益环球采矿设备公司兼并重组了国际煤机公司,就是通过注入国内煤机公司这一新鲜血液,占据煤机中低端市场。
中国的煤炭企业已经步入国际化进程,对煤机的要求也越来越高,因此跨国煤机公司必须继续以高质量的煤机提供给中国的煤炭企业,即使是中低端市场,那仅仅也是针对价格而言。煤机必须是高品质、高质量煤机。
跨国煤机公司有着上百年的历史,技术优势是跨国煤机公司能够在中国市场雄踞一方的法宝,因此跨国煤机公司必须发扬并扩大这一优势。
如果只是将国外的先进技术拿到中国市场已经远远不能满足中国客户的需求,跨国煤机公司必须在华建立技术研究中心。根据客户的需求,矿山的地质条件,制造符合中国市场的高品质煤机。技术研究中心虽然会在短期内占据企业的现金流,但是长期来看,会为跨国煤机公司奠定坚实的技术基础,提升企业在华未来发展的能力。
.....................
第6章 结论
改革开放 30 多年的时间,中国已经发展成仅次于美国的世界第二大经济体,并且成为金砖五国中重要的成员,中国经济的快速发展必然会带来企业的变革,中国所有的企业都在进行变革,大小民企需要改革,大型国企需要改革,来华的跨国煤机公司更需要改革。然而经济的高速发展不能将破坏自然环境作为代价,现在每年全球温度都在升高,很多岛屿未来都会被海洋淹没。欧美等国家都开始减少和限制碳排放量,实行全球清洁能源计划,中国的很多企业却在为国外的碳排放量买单,致使中国的自然环境和空气被破坏。北京、河北、山东等地长年雾霾,这些都是工业污染导致的。中国必须也开始限制碳排放量,对煤企进行改革。关闭小煤窑,整改大煤企,用清洁能源来取代煤炭资源。这些都是未来发展的必然趋势,然而这一发展却是一个漫长的过程。
中国内外的政治环境对跨国煤机公司的发展十分不利,加上中国加入 WTO以后,中国政府加大力度扶持国内煤机企业,鼓励个人创业,因此在华跨国煤机公司的优势时代已经过去。跨国煤机公司想要在中国发展,立足中国走向全球化就必须通过转型才能继续在华扬帆起航。跨国煤机公司通过合并重组国内煤机公司,整合煤机市场等方式来占领中国中低档煤机市场。跨国煤机公司新的转型将会带动国内外煤机公司乃至中国制造业一次新的变革,将中国制造业带到新的历史高度
参考文献(略)
国际贸易毕业论文2018优秀范文五:我国润滑油基础油贸易竞争力研究
第 1 章绪论
1.1 选题目的及研究意义
近年,随着新兴经济体国家工业及汽车产业的新一轮振兴发展,润滑油基础油贸易亦蓬勃发展。基础油作为石油加工业的最终脱氢精炼产品,处在产业链末端,其与上游产业链如石油开采、炼厂提纯、油品海运等关系密切,对它的研究可以侧面反映整个石油和石油加工业贸易的现状和发展动态,从供给角度窥探近年石油类贸易的状态和趋势。同时,因为润滑油的主要需求来自车用润滑油和工业用润滑油,而基础油作为润滑油的主要成分,它的需求紧跟市场需求,尤其是在一定程度上能够反映体现一国或一个经济体经济发展需求和内在动力的汽车和工业,特别是重工业的运行状况。目前,全球已出现石油经济弱化趋势,这源于新矿物油的发现、新能源的成功开发以及新技术的应用,但作为经济运行的必需产业,润滑油产业却得到越来越多关注,更多国家开始重视军用和民用润滑油的研发和应用,大型石油公司向下游扩展产业链并迅速进入新兴经济体国家的润滑油市场,润滑油行业市场竞争呈白热化,而基础油贸易可以很好地忖度这一态势。随着世界经济格局的变化,自 20 世纪 90 年代以来,发展中国家对润滑油需求不断提高,同时发达国家越来越追求产品的效益和质量,但需求却呈逐年下降趋势,这导致亚太地区很快超越北美和欧洲,成为润滑油市场最重要的角逐区域1。从成分看,润滑油绝大部分成分为基础油,其他小部分成分为润滑油添加剂,故从基础油产业入手可以从更多角度来阐释润滑油产业。从国际贸易角度看,国际间成品润滑油贸易很少,又由于添加剂公司更多选择进行本土化模式的供应和生产,所以基础油的贸易水平和生产能力直接决定着润滑油产业的发展水平。
因资源禀赋和精炼技术等限制,一直以来亚太地区都是基础油贸易的净进口地区,我国更是有近 60%的供应量来自于进口,但近几年我国的基础油生产和出口贸易发展迅速。2012 年,我国正式和新加坡合作,在国外建厂并首次实现年产 10 万吨的润滑脂项目,“十二五”期间,我国每年新增基础油产能约在 110 万吨。据 UN Comtrade 数据库显示,自 2004 年至 2013 年,我国基础油贸易保持年均 35%的出口增长率,在 2013 年我国基础油的出口贸易规模更是列入基础油贸易国前十位。2014 年 1 月,《乘用车燃料消耗量评价方法及指标》、《商用车燃料消耗量测量方法》这两项国家标准正式开始实施,两项标准的实施无疑对车企的节能指标形成新挑战,如何提高发动机效率和减少摩擦将更多受到关注,这对润滑油品质要求将会更高,而基础油的生产和贸易结构也将更多倾向于适合法律法规和市场需求。未来更多的低粘度节能型基础油和新一代加氢处理工艺也会对基础油贸易提出新的机遇和挑战。
......................
1.2 国内外文献综述
1.2.1 国外关于贸易竞争力的研究
国外学者对于贸易竞争力的研究,基于亚当·斯密和大卫·李嘉图关于绝对成本和比较成本理论的基础,在赫克歇尔和俄林要素禀赋差异分析的新古典贸易理论 H-O 模型推动下,进入二战后特别是 80 年代以来形成的新贸易理论。新贸易理论摒弃市场完全竞争及规模报酬不变的假设,将产业经济理论与国际贸易理论结合,研究新形式下的不完全竞争市场和规模报酬递增情况。
Dixit 和 Stiglitz 的《Monopolistic Competition and Optimum of ProductDiversity》 ,研究多样化消费和规模经济的选择模型,认为只要存在规模经济,即使比较优势不明显,也具备两国各自的绝对优势,成为两国国际贸易的基础。
后来 Paul Krugman 等人基于 Dixit 和 Stiglitz 的研究,将垄断竞争模型加以扩展,提出在开放条件下的规模经济贸易理论,认为很大程度上国际贸易的产生源于国际分工,而引起这种变化的重要因素是规模报酬递增,并非 H-O 理论提出的资源禀赋方面的差异。此外 Paul Krugman 认为,某产品的国内市场需求是该国产品国际竞争力的原动力。产品的国内市场需求提升,可以促进企业扩大再生产,提高生产规模,降低平均生产成本,形成规模经济,从而具备较强的产品国际贸易竞争力,促进该国成为该种产品的出口贸易优势国。Paul Krugman 的理论强调,为提高产品贸易出口竞争力,企业需要关注国内市场需求,促进企业的规模收入递增效益。
同时期的瑞典经济学家S.B.Linder 在 《 The Theory of Trade andConversion》一文中提出,国内贸易延伸形成国际贸易。平均收入水平是需求偏好的根源,收入水平决定本国消费需求和资本设备的偏好,进而决定一国的产品出口贸易量、出口结构及贸易流向等。Linder 就此提出需求偏好相似理论,即两国平均收入趋同,需求偏好类似,则两国间贸易规模发展可能性越大,反之如两国收入水平差异较大,需求偏好不尽相同,则贸易障碍和贸易壁垒可能性较大。Linder 的理论强调,企业应选择国内市场需求较大的产品进行出口贸易。
.......................
第 2 章 润滑油基础油贸易竞争力的概念与理论
2.1 润滑油基础油、润滑油基础油产业与润滑油基础油贸易的概念
石油,普遍接受的形成机理是由于远古时代的生物沉积变油,储存在地壳上层部分,主要成分是油质、胶质、沥青质和碳质,是一种不可再生的可燃性能源。北宋科技学家沈括在他的《梦溪笔谈》中这样描述:生于水际砂石,与泉水相杂,惘惘而出。而石油也因此而得名。石油最大的用量体现在其作为燃料油的使用,通过常减压分馏工艺,在石油提炼过程中得到的汽油、煤油、柴油、液化石油气等分别被应用到日常经济生活中,尤其作为交通运输业和工业的动力能源和生产原料,推动和保障经济生活发展。
基础油,则是在石油分馏出各种燃料油后,由塔底油再次精炼和加氢裂解而成,本质上它属于石油提纯后剩余的含有多杂质的尾油,所以需要基础油炼厂进一步提纯,所使用的加工工艺有高度加氢裂解、加氢异构脱蜡等。美国石油学会(API)按提纯后的基础油按饱和烃含量占比、油粘度指数 VI 以及硫含量占比进行分级:Ⅰ类基础油饱和烃含量小于 90%、粘度指数在 80~120 且硫含量大于0.03%;Ⅱ类基础油饱和烃含量大于90%、粘度指数在80~120且硫含量小于0.03%;Ⅲ类基础油饱和烃含量大于 90%、粘度指数大于 120 且硫含量小于 0.03%;Ⅳ类基础油为聚α-烯烃(PAO)合成油;Ⅴ类基础油是所有非Ⅰ类、Ⅱ类、Ⅲ类或Ⅳ类基础油的基础油。其中,Ⅰ类基础油提炼通常不改变饱和烃的物理结构,所产基础油质量取决于原料物理状况,因此属于低端基础油,用量较大但性能有很大局限性;Ⅱ类基础油应用加氢和溶剂工艺提炼而成,应用化学方法改变烃类内在结构,相比Ⅰ类油具有所含饱和烃容量高、抗氧性好、所含杂质少等优势;Ⅲ类基础油相比Ⅰ类和Ⅱ类油,由于应用全加氢工艺,饱和烃含量和粘度指数大大提高,同时严格控制杂质,具有更低的挥发性,因而更具优势。
基础油产业是一个比较特殊的产业,它处于石油加工产业链的末端,相比燃料油产业而言,规模相对较小且行业处于边缘态势,一直以来并不为社会和学者所关注,但该产业又衔接着或说在很大程度上代表着润滑油产业的市场状况,从而与一国或地区多个内生经济产业直接相连,所以从这个产业的视角可以去探究其他相关产业,并可就此与具有相同资源禀赋的国家进行横向比较,基础油产业还是由外向经济转向内需经济的一个很好的过度产业。近年由于新兴经济体国家的经济发展,内需扩增,汽车和工业产业增加值不断攀升,更为润滑油和基础油产业带来新的增长契机。正如约翰马丁(Martin, John)在 Fleet Equipment 期刊上撰文所说,现代润滑油需要不同粘度的基础原料参与,以提高润滑油在使用中的表现,更为轻质的基础原料促使润滑油提高挥发性并降低使用中的耗油量。基础油与润滑油产业密不可分,润滑油的市场需求也影响着基础油的生产和供应。润滑油市场由上个十年的高速发展转为近年的放缓发展,市场开始转向调整产品结构,这要求上游基础油炼厂不断提高基础油品质和优化基础油产品结构,以满足不断变化的市场需求。
.......................
2.2 润滑油基础油贸易竞争力的概念与研究模型
国家竞争力的概念指在国际大环境中,不同国家竞争力比较之下,某国创造增加值和国民财富持续增长的能力。Orlowski 在 1982 年将国际竞争力定义为“一国在国际市场出售其产品的能力”;国际经济合作与发展组织(OECD)将国际竞争力描述为“在自由和公平的市场条件下,一个国家所具有的在向国际市场所提供所需产品和服务的同时又长期保持和提高本国人民实际收入水平的能力”。世界经济论坛(WEF)关于国际竞争力的阐述则是一国保证实现经济持续较高增长水平的能力。以上观点均从不同角度对国际竞争力给予了解释,我们可以从中归纳出国际竞争力的若干特点:国际竞争力是一国在国际市场上表现的一种能力、这种能力关于该国对国际市场需求的满足度和商品输出、该能力与其国内经济和国民财富的关系密不可分。
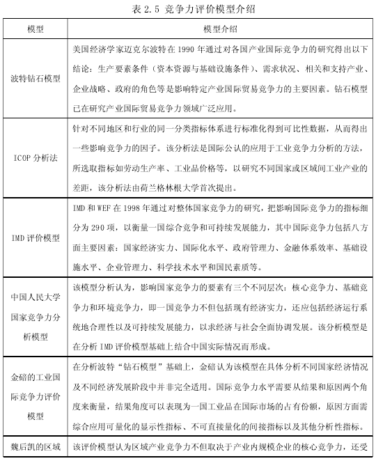
产业的国际竞争力指产业层面在国际市场的竞争水平,该指标可以从一定程度上表现该产业的发展水平和该国的国际贸易水平。中国社会科学院工业经济研究所的金碚教授在研究产业国际贸易领域后定义了产业国际竞争力:“在国际间自由贸易条件下(或在排除了贸易壁垒因素的假设条件下),一国特定产业以其相对于他国的更高生产力,向国际市场提供符合消费者(包括生产性消费者)或购买者需求的更多产品,并持续地获得盈得的能力”。该定义强调自由贸易、产业生产力、国际市场需求的满足和持续获利这四个影响产业国际竞争力的主要因素。参考以上定义,润滑油基础油产业的贸易竞争力可以定义为:在国际基础油自由贸易条件下,一国基础油产业因具有较高生产力而向国际市场输出符合市场需求的基础油产品,以保证为本国持续盈利的能力。产业国际竞争力的研究和评价模型主要是针对在客观意义上,研究一国某产业在国际市场竞争力的影响因素,国外的评价模型主要有美国经济学家迈克波特的“钻石模型”、荷兰格林根大学的 ICOP 方法、瑞士洛桑学院(IMD)和日内瓦世界经济论坛(WEF)的整体国家竞争力分析模型;国内的评价模型主要有中国人民大学国家竞争力分析模型、金碚的工业品国际竞争力分析框架、魏后凯的区域竞争力评价模型等。简要介绍如表 2.5 所示。

........................
第 3 章 我国润滑油基础油贸易竞争力现状评价.....................13
3.1 国际润滑油基础油贸易市场发展特点.................. 13
3.2 我国润滑油基础油贸易发展的问题和现状............ 15
第 4 章 我国润滑油基础油贸易竞争力影响因素分析........................26
4.1 影响因素体系的构建................. 26
4.2 数据来源与处理.......................... 28
第 4 章 我国润滑油基础油贸易竞争力影响因素分析
在上章对我国润滑油基础油贸易竞争力分析和评价基础之上,本章继续探究我国基础油贸易竞争力的影响因素。如果说上一章的竞争力分析与评价着眼于各经济贸易指标对我国基础油贸易竞争力的衡量和评定,属于显示性指标分析,那么本章则重点在竞争力影响因素分析,是分析性指标研究。基于章节 2.3 对基础油贸易竞争力评价模型的探讨,本章将主要应用波特“钻石模型”分析和构建基础油贸易竞争力影响因素体系,在数据收集、数据处理及数学模型建立基础上,利用多元线性回归等数据分析方法,分析各个我国基础油贸易竞争力的因素及其影响系数,从而找到进一步提升我国基础油贸易竞争力的关键所在。
4.1 影响因素体系的构建
本节意在拣选影响我国基础油竞争力的各因素,搭建竞争力影响因素体系,将可能的影响因素体系化,方便后续对经济因素数据化和数据分析。
本节拣选因素指标遵循以下原则:(1)逻辑性,所拣选指标需与我国基础油贸易竞争力存在内部影响关系,能够实际影响到竞争力发展;(2)全面性:所选指标务必能够全面涵盖影响基础油贸易竞争力的各方面因素,可以综合客观地反映影响关系;(3)数据可得性,因本节基于定量数据分析,需大量历史数据支持分析环节及最终分析结果的得出,在因素选取中必须遵循数据的可得性和真实性,如指标存在某些统计年份数据缺失等问题,将进行必要筛选。
如章节 2.3 所述,“钻石模型”由迈克尔·波特从主要四个因素及其他两个次要因素角度对特定产业的竞争力进行分析,主要因素包括生产要素因素、需求条件因素、相关产业因素、企业战略等,次要因素为政府和机会因素。本节基于所遵循原则,选取需求要素因素、生产要素因素作为研究对象,对我国基础油贸易竞争力进行分析和探究。
...........................
结论
进入新千年之后,尤其是 2010 年以来,我国基础油对外贸易取得长足发展,基础油贸易出口额跃居世界基础油贸易国前列。基础油产业在国有资本带动下,充分利用外商投资,保护民族企业和中小型企业,在不断提高产能的基础上合理调整产业结构,为润滑油产业及其下游产业提供优质原材料,同时为我国对外贸易额的增长和目标国市场需求的满足做出更多贡献。基础油产业特有的上下游产业衔接作用,以及多产业相关性,很好地促进了其自身产业和贸易竞争力的发展,使得该产业越来越为国民经济和其他行业所瞩目,成为重要的制造业和炼油产业组成部分。
本文通过产业和贸易历史数据分析了我国基础油贸易发展现状,通过不同经济贸易指标的测量互相印证和综合评价了我国基础油贸易的国际竞争力,在构建基础油贸易竞争力影响因素体系和分析各因素作用系数基础上分析得出影响基础油贸易竞争力各因素的优先级和影响机制。在分析我国基础油贸易问题与现状时,利用同一时间节点 15 个主要基础油贸易国的横向数据比较以及 10 年以来我国基础油出口贸易额和增长率的纵向趋势分析,较客观地描述了贸易发展现状;在评价我国基础油贸易竞争力时,利用 16 个主要基础油贸易国在国际市场占有率、贸易竞争优势、显示性比较优势等贸易指标的横向对比分析,得出我国基础油贸易竞争力水平评价;在分析竞争力影响因素中,参考波特钻石模型等竞争力评价理论构建基础油贸易竞争力影响因素体系,搜集各因素样本数据,通过线性回归方法测量各因素对我国基础油贸易出口额的作用水平。具体上说,主要有以下几点基本结论:
1、我国基础油进出口贸易初具规模,单从贸易额角度分析已跻身世界基础油贸易大国行列,国际市场占有率较高,具有一定影响力。但我国基础油贸易尤其是出口贸易额长期以来增长规模受限,同时我国又是基础油净进口国,基础油贸易逆差状况明显,致使出口贸易竞争力较弱,与基础油贸易大国差距明显。但近年来基础油贸易有逆差有逐渐收窄趋势,说明基础油产业和贸易向更健康的方向发展。
2、本文选取不同的需求和生产要素利用 SPSS 软件进行相关性分析,分析结果不支持对原模型进行多元回归,故转而研究各自变量与因变量 Y 的一元回归模型并得出相应的影响系数,同时结合各因素的经济意义加以解释,只有同时符合回归模型和经济解释的变量才作为最终影响因素,给出变量与 Y 的一元回归模型。其中可以作为解释变量的因素为石油供应量和石化产业直接投资额这两个生产要素,影响系数分别为 0.973 和 0.768,从模型角度看两个变量对基础油出口额为正向影响且影响较为显著,之后本文从石油供给和产业投资角度对基础油产业和贸易发展的作用机制进行了分析,正如 4.3.3 所描述,石油供给和产业投资是从不同渠道影响产业效能并最终体现在产品生产产能提高上,从而促进基础油产业和出口发展。在试图做需求因素的分析过程中,我们发现所选的两个维度交通运输业和汇率的模型结果与经济解释间出现矛盾,我们选择不相信数据分析结果并试图解释这种矛盾产生的原因。关于交通运输业的三个解释变量全社会交通运输工具保有量、旅客周转量和货物周转量,我们从中国经济发展非常态化、变量与因变量相关性较差以及变量自身的数据可靠性角度进行了解释;关于汇率和基础油出口额的关系,我们从影响二者的因素出发,对汇率受国际大环境影响和基础油出口独立发展做出了解释。
参考文献(略)
国际贸易毕业论文2018优秀范文六:增加值贸易视角的中国制造业竞争力研究
1引言
1.1研究背景和意义
1.1.1研究背景
随着全球经济一体化进一步深入,在世界范围内对各国资源进行优化配置,跨国公司的运营活动遍布全球,从设计和研发产品、制造组件到组装和营销活动,最大限度地将产品的生产链进行细分,创造了一个跨国生产供应链和价值链,全球贸易模式正在由货物贸易向任务贸易(tradein task)转变。传统总值贸易统计方法局限于地域分割和最终产品统计,即单一国家国±范围内的生产贸易活动,而忽视了中间品贸易的作用。随着加工贸易的兴起,中间品贸易规模增长迅速,总值统计方法会重复统计贸易额,因而无法体现一国真实的贸易额和贸易利益,不能准确反映商品生产的全过程及产地信息,除此么外,还会使一国(比如中国)在获取少量加工费的同时却有着大量的贸易顺差,即夸大最终组装国的贸易额。根据UNCTAD(2013)的研究显示,2010年全球出口贸易被放大了35%,即每19万亿美元的出口贸易中,约存在5万亿美元的重复计算问题。在新兴国际分工体系下,国际社会己广泛关注由于总值统计的不适用性所导致的"统计幻象"问题,并且越来越重视价值链上各个环节的价值创造与利益分配问题。前世贸组织总干事拉米指出:人们所看到的实际上是由于传统总值贸易核算所造成的被扭曲的国家间贸易不平衡,这种核算方式极大地危害了全球贸易的健康发展。2011年,拉米提出了"世界制造倡议",并且呼吁推进全球价值链研究,通过运用增加值贸易统计方法而非传统总值贸易统计方法避免"统计幻象"问题。基于全球价值链和国际"零散化"(fragmentation)生产的世界经济现状,参照各国普遍接受的增加值核算国内生产总值的方法,世贸姐织等主要国际经济姐织和学者提出了使用贸易增加值(tradeinvalueadded)核算方式来还原世界贸易的原貌。胡锦涛主席在2012年墨西哥洛斯卡沃斯G20峰会上,发表了以《稳中求进、共促发展》为主旨演讲,他认为我们应该做到下两点:继续推进多哈回合谈判,维护并加强多边贸易体制;继续关注国际贸易中的贸易增加值问题,使贸易统汁标准更加客观理性地看待所谓的贸易失衡问题,更加全面准确地反映各国从贸易中的获益情况。
本文基于增加值贸易的统计数据,计算了增加值进出口额,评估了制造业在全球价值链中的利益所得和竞争力水平,这就为正确审视中国制造业竞争力提供了有益的视角,从而能够为如何提高制造业的竞争力水平、制定相应的产业和贸易政策提供有益的参考。
......................
1.2研究框架和研究方法
1.2.1研究框架
本文一共分为五个部分。第一部分是引言,主要介绍选题背景、研究意义、文章结构及研究方法,同时指出本文的创新点和不足点,界定了与本文研究相关的概念,阐述了增加值贸易的统计方法和相关研究现状及制造业竞争力内涵、理论和相关研究现状。第二部分着重介绍了正确衡量制造业竞争力的前提,即増加值贸易的测算。运一部分包括测算增加值贸易的方法及数据来源和分析结果。第三部分对我国制造业全球价值链中收益分祀情况进行了研究,通过测算制造业全球价值链人均收益指数,分析中国制造业实际收益水平。第四部分通过测算增加值贸易数据下的显示性比较势指数,重新评估了制造业竞争为水平,对跨企业、跨国家制造业的竞争力进行比较分析。最后一部分是本文的研究结论,根据己有研究成果得出的制造业竞争力影响因素,提出了相关的建议。
1.2.研究方法
本文主要研究增加值贸易的统计方法,并利用增加值贸易统计方法分析中国制造业竞争力,采用以下四种研究方法。
(1)文献研究
本文对国内外关于增加值和制造业竞争力的研究方法进行了较为详细的梳理,总结了投入产出技术在增加值贸易核算方面的新进展。大量研究文献一方面能够深入细致的了解现有的研究理论及研究成果,另一方面通过发现研究中的不足寻找进一步研究的方向。
(2)指标分析
本文在数据搜集和整理方面作了大量工作,所利用的数据来源于WIOD数据库中的国际投入产出表和社会账户,数据详实且具有时间连续性,使得硏巧更具有现实意义。本文所选择的指标可概括为:①计算中国制造业增加值进出口额;②计算制造业全球价值链人均收益指标;⑤运用增加值贸易数据计算RCA指数。
(3)比较分析法
本文在探讨制造业的增加值贸易、收益分配及竞争力问题时皆运用了比较分析方法。在重新估算增加值进出口贸易时与传统总值贸易统计方法进行对比分析,可以清晰的看出传统贸易存在的"统计幻象";在分析制造业收益分配和竞争力时通过进行结构比较和国际比较的分析,能明显看出我国制造业相对其他国家的优势和不足,以此来换求提升我国制造业竞争力的的方法。
.....................
2合理衡量竞争力的前提——增加值贸易的测算
2.1测算方法
投入产出技术是由美国经济学家里昂惕夫所创立。里昂楊夫把投入产出技术应用于美国和世界上一些国家的经济工作中,在他的文章中分析了就业情况、工资与物价上涨的关系、国防对经济的影响、国内生产和园际贸易、环境污染等问题。投入产出模型按照分析和研究时期不同,可分为静态模型和动态模型;按照计量单位不同可分为价值型、实物型、能量型和溜合型投入产化模型。本文采用静态价值型投入产出模型来测算增加值贸易。
2.1.1国际投入产出模型
本文对增加值贸易的分析是建立在Stehrer(2012)模型的基础上,利用国际投入产出模型进行测算的。表2-1所示的国际投入产出表清晰地将各国、各行业投入产出关系展示出来,假设有N个国家,S个部门,各国各行业均使用本国要素(最初投入)和中间投入进行生产,其中中间投入可来自于国外也可源于国内,所有部门的产出都可以用于最终需求或作为国内或国外生产中的中间投入,最终需求包含消费、投资和政府消费。
如表2-1,从水平方向看中间使用部分,它表示某部门的产品为各个部门提供中间需求的情况,其中Xii表示国家1生产的彼本国使用的中间产祐,xu表示国家1生产的被国家2使用的中间投入品,都是SXS矩阵;从垂直方向看,它表示某部门对各个部门产品的中间消耗情况,其中沪1、X2i、XKi分别表示国家1为得到XI的产值对国家1、国家2及其他国家各部门产品的中间消耗。Pii表示国家1所生产的被本国最终消耗的产品,pu代表国家1生产的被国家2最终消耗的产品,是SXI矩阵;最后一列沪表示国家1各行业的总产出,是SXI矩阵;yi表示国家1各产业的増加值部分,是lxS矩阵。

........................
2.2数据来源及说明
2.2.1数据来源
本文所使用的增加值贸易数据来源于世界投入产出数据库(WorldInput-OutputDatabase,简称WIOD),该数据库是由欧盟委员会资助,多个机构合作共同研究开发全球范围内的时间序列的国家(地区)间投入产出表,记录了40个经济体(27个欧盟成员国和13个其他主要贸易国(地区):加拿大、主耳其、墨西哥、美国、韩国、日本、台湾、澳大利亚、俄罗斯、巴西、印度、印度尼西亚及中国。)从1995年到2011年的数据,覆盖了35个产业,其中制造业部门有14个,各经济体GDP总和占全球GOP的85%yA上,能够代表全球主要的经济活动。本文主要应用该数据库的国际投入产出表,该表是按照欧盟经济活动分类统计标准第一版(NACE1)进行分类统计编制的。
2.2.2数据说明
(1)产业分类。本文的研究对象是制造业,参照经济合作与发展组织(OECD)对制造业进行技术层次的划分方法,在NACE1二分位水平上按照技术层次和类别对制造业进行了划分,将制造业分为高技术、中高技术、中低技术和低技术四类技术不同层次的行业。在WIOD数据库投入产出表中,制造地细分行业14(电子和光学设备行业)既包含高技术制造业又包含低技术制造业,因此将国际投入产出表各制造业处理为中高和高技术、中低技术和低技术=类不同层次。具体行业名称及技术分类如表2-2。

.........................
3收益分配视角下的竞争力分析............29
3.1测算方法及数据说明...............29
3.2测算结果分析..........31
4基于RCA指标的竞争力分析............39
4.1RCA指标计算............39
4.2测算结果分析..............40
5结论与建议............48
5.1结论..............48
5.2相关建议............49
4基于RCA指标的竞争力分析
增加值贸易能够使中间产品的因素得以剔除,消除重复计算,并且较为准确的反映贸易的真实水平,因此本章将利用基于增加值贸易统计数据基础的显示性比较优势指数进行计算,通过中国制造业不同技术层次的行业间对比和国家间对比来分析中国制造业的竞争力水平,国家及行业的选择参见前文。
4.IRCA指标计算
Buckley等人最早建立了产业竞争力指标三大体系,分别是绩效衡量体系、竞争潜力衡量体系和竞争过程衡量体系,其中绩效衡量体系包括利润、增长率、市场份额等指标,而市场份额指标则一般采用显示性比较优势指数(民CA)。一国的市场份额是最直观、最有效的测度产业竞争力的指标,国内外研巧也普遍采用了这一指标。
图4-1是分别基于传统总值贸易统计数据和增加值贸易统计数据计算出的中国制造业RCA指数。从图中可发现;
(1)不管是使用息值贸易统计数据还是增加值贸易统计数据,计算得出的RCA指数均大于1,且上升缓慢。这说明从整体上看,中国制造业具有一定的竞争优势,而且利用增加值贸易数据仅仅是消除了中间产品贸易的重复计算问题,并没有改变中国制造业的实际竞争力水平;
(2)增加值贸易数据计算的民CA指数比总值贸易数据计算的民CA指数高,这是因为,増加值贸易统计剔除了中间产品的重复计算,RCA指数的分子和分母均会相应减少,但是在衡量贸易规模时,一国统计的中间产品重复次数减少的要少于全球统计的中间产品重复次数,因此分子比分母下降的幅度相对更小一些。

........................
5结论与建议
在经济全球化分工浪潮下,中国制造业与世界各国的贸易规模不断扩大,中国不但快速发展为"世界工厂",同时也在向"世界市场"的方向逐步推进。而传统的分工和贸易理论将贸易看作最终产品的跨国界流动,各国内部完成整个商品的生产过程,这与当前的生产分割情况很显然不符,因此由传统总值统计方法测算的进出口贸易额存在着较大的误差,在这种背景下,本文基于增加值视角,从全球价值链人均收益和比较优势角度,分析了中国制造业的竞争力。
5.1结论
本文利用WIOD国际投入产出表重新测算了中国制造业增加值进出口额,并与传统总值统计方法进行了比较,研巧发现;总量上看,从増加值贸易角度衡量的制造业进出曰额和净额均产生了不同程度的缩小,说明传统总值统计方法存在的统计假象严重夸大了贸易规模,扭曲了贸易出口,最高达到127.34(2005年),并且扭曲程度呈逐年扩大趋势,与国际上其他国家比较,中国制造业增加值出口增长速度惊人,2006年之后一直稳居第一。结构上看,中髙和高技术制造业越来越占据重要地位,低技术制造业向高技术制造业转移且中低技术制造业出口的增加值含量最高,从表面上看中国制造业出口的“中流祗柱’’己经由低技术制造业转向了中高和高技术制造业,但实际上,中高和高技术制造业出口价值中的很大一部分是其他国家创造的,我国获益不多。
中国在参与全球价值链分工中,凭借丰富的劳动力资源融入国际性生产网络之中,通过考察全琼价值链要素收益,可发现总收益水平虽然不断提升,但是人均收益能为不论是在制造业总体还是不同技术层次的制造业行业都比较化,获益能力还有待提高,这说明中国制造业没有掌控全球价值链价值增值的关键环节。中国制造业总体及分技术层次的制造业全球价值链人均收益的増长速度均高于其他国家,说明中国制造业更多的参与全球生产分工,竞争为水平不断上升;绝大多数国家的中低、中高和高技术制造业全球价值链人均收益及增长速度均高于低技术制造业,反映了等量劳动力投入下,技术附加值高获得的收益高,这就说明要提升中国制造业竞争力,不仅要扩张量的方面,更重要的是提升产业链环节及重点把握价值链战略环节,从而提升全球价值链的获益能力。
参考文献(略)
国际贸易毕业论文2018优秀范文七:我国光伏产业遭遇欧美“双反”的整合效应研究
第 1 章 绪论
1.1 选题的背景和意义
1.1.1 选题的背景
随着全球工业化的推进和人类对传统不可再生能源的过度开采和使用,能源短缺等问题日益凸显,全球变暖、生态破坏等环境问题也愈发严重,因此环境和能源安全问题在全球引起了越来越多的关注。研究如何开发、使用清洁能源,实现能源与环境相互协调的可持续发展是当今世界各国关注的重要议题之一。太阳能作为迄今为止人类所发现的最丰富、清洁的可再生能源,它的开发与利用将影响全球的发展,而光伏发电是目前利用太阳能最可靠的技术,因此,光伏发电对于缓解全球能源危机,实现能源与环境相互协调的可持续发展具有极为重要的战略意义。
由于对太阳能的巨大需求,光伏产业及相关技术在全球得到了迅速发展。虽然我国光伏产业的发展在时间上落后于一些发达国家,但是我国光伏产业发展十分迅速。目前,我国光伏产业已经在全球占据绝对重要地位,太阳能电池产量连续多年位居全球首位。然而 2011 年 10 月,光伏巨头 Solar World 联合另外 6 家光伏企业向美国商务部提出申请,对从我国进口的光伏太阳能电池进行“双反”调查,并于 2012 年 10 月宣布对从我国进口的光伏电池征收“双反”税。同年 7月,欧盟也对从我国进口的光伏产品提出“双反”调查申请。继欧美“双反”后,印度、加拿大等国家也纷纷效仿,对从我国进口的光伏产品实施“双反”调查,各国轮番对我国光伏产品进行“双反”调查,给我国光伏产业带来了沉重的打击,严重阻碍了我国光伏产业的发展。
2012 年我国光伏产业出口大幅度减少,产品价格不断下跌,导致一批光伏企业遭遇亏损问题,面临巨大的生存压力,因此我国光伏产业急需进行整合调整。胡绪华(2015)认为贸易限制措施冲击效应,会促使产业转型升级。2013 年,由于受到政府相关政策的引导和光伏市场的驱动,企业开始进行兼并重组,我国光伏产业进入大整合时期,由此我国光伏企业运营状况开始好转。2014 年我国光伏电池组件产量达到了 35 兆瓦,占全球比重为 70%;累计装机量达到了 26.5兆瓦,新增装机量为 10.6 兆瓦,各环节的产量较 2012 年均有上涨。虽然我国光伏产业目前呈现回暖趋势,但是“双反”的影响是深远的,因此本文主要研究分析“双反”对光伏产业整合的促进作用。
......................
1.2 国内外研究现状
国内外学者从经济计量模型的运用、案例的探讨等角度分别对“双反”的影响,产业整合的影响、动因、整合模式以及 SCP 范式的应用做了广泛的研究。本节主要对“双反”的经济效应、产业整合的影响因素、动因以及 SCP 范式的应用这三个方面进行了归纳。
1.2.1 关于“双反”经济效应的研究
“双反”对指控国和被指控国的经济都会造成重大的影响,这种影响不仅仅涉及被调查的产品,而且会影响与该产品相关的产业。下面主要从“双反”的贸易效应、“双反”对被指控国的其他经济效应和“双反”对被指控国产业的影响这三个方面进行归纳。
(1)“双反”的贸易效应研究
Bown(2007)研究了反倾销措施对美国、日本国际贸易产生的影响,得出反倾销对指控国会产生贸易转移效应,对被指控国会产生贸易限制、偏转以及抑制效应的结论。
Lichtenberg(1990),Staiger R W(1994),Piyush(2010)等学者发现反倾销措施会对被指控国产生贸易限制效应。Staiger 提出反倾销措施对被指控国会产生调查效应、中止效应和撤诉效应的观点,并通过研究分析1980到1985年间美国的反倾销案例数据,得出前两种效应十分显著的结论。我国学者鲍晓华(2007)通过研究1997到2004年间我国反倾销数据也得出结论:无论反倾销调查的最终结果如何,由于调查效应的影响,都会对被指控国产生贸易限制效应,但是,终裁征收反倾销税情形下的限制效应会更为显著。向洪金(2008)通过研究美国对我国实行的“双反”措施,也同样得出“双反”对我国光伏产品出口具有贸易限制效应的结论。与鲍晓华、Staiger 和 Wolak 不同,杨仕辉和刘秋平(2011)认为反倾销措施的立案调查不会起到限制进口贸易的作用,即不存在贸易限制效应。
Prusa[9](1999)利用多起反倾销案例,通过对产品价格、数量和价值的面板数据进行回归分析,得出结论:反倾销调查会产生贸易转移效应。Lasgani(2000)分析了1982到1992年间欧盟的反倾销案例数据,认为贸易转移效应并不明显。Bronten(2001)利用1989到1994年间欧盟的反倾销数据对贸易效应进行分析,认为反倾销会导致明显的贸易转移。Kongings、Vandenbussche(2001),Niels(2003)对墨西哥反倾销案例进行了分析研究,未发现明显的贸易转移效应。沈瑶(2004)通过反倾销案例研究,得出会产生贸易转移效应的结论。张永(2013)通过对美国1994到2008年间反倾销涉及的相关产品的数据分析,得出不会产生贸易转移效应的结论。
.....................
第 2 章 “双反”对光伏产业整合影响的理论研究
本章首先研究“双反”对被指控国的影响,然后梳理产业整合的相关理论,最后在此基础上研究国外“双反”是如何通过市场行为促进我国光伏产业的整合。
2.1 “双反”的含义及其影响
“双反”从调查、制裁到最后征收“双反”税都会影响指控国和被指控国的进出口贸易,给两国的经济带来深远的影响。本节首先对“双反”及相关概念进行介绍,然后对“双反”产生的贸易限制效应、贸易偏转效应、贸易抑制效应、示范效应以及潜在效应进行分析探讨。
2.1.1 “双反”的含义
(1)倾销与反倾销
倾销是指出口国或地区以低于其产品生产成本价格或者其市场价格在其他市场上进行销售,并且这种销售行为对该产品的进口国或者进口地区的该产业或者相关产业造成了重大损害或威胁,倾销是一种不正当的贸易行为。而反倾销则是指该商品的进口国或者进口地区针对其市场出现的倾销行为的抵制行为。倾销行为一旦被认定,就会对出口指控国的该产品征收附加税,即反倾销税。反倾销税会使被指控国的产品不能廉价出售,从而保护了指控国的相关产业。一般说来,只有同时满足以下三个条件,才允许对被指控国实施反倾销:一是被指控国的产品销售确实存在着倾销的事实;二是被指控国的倾销行为确实对指控国的相关产业造成了实质性的损害或威胁;三是指控国相关产业的损害或威胁确实是因为被指控国的倾销行为而导致的。
(2)补贴与反补贴
补贴是出口国或地区的政府或者公共机构对产品或产业提供并授予某种财政资助或者其他形式的价格支持行为。是否能够被认定为补贴需要满足以下三个要求:一是企业确实受到政府或者公共机构的补贴;二是政府或者公共机构给予企业一定的经济上的帮助;三是企业由于政府或公共机构的扶持而获益。反补贴则是指进口国针对给本国产业造成损害或威胁而建立的补贴行为采取必要的限制性措施,征收的税称为反补贴税。反补贴税可以让各国之间的贸易更加公平,起到保护指控国产业的作用。
(3)“双反”调查
“双反”调查是反倾销调查和反补贴调查的简称,是指一国对另一国同一种产品发起的反倾销调查和反补贴调查。“双反”对产品出口国实施的措施,其目的是保护国内相关产业。其对国内产业的保护作用主要是通过对产品出口国征收高额的惩罚性关税,提高国内市场上的产品价格,削弱出口国的竞争优势而实现的。“双反”调查不是简单的将对某一种产品的反倾销调查和反补贴调查叠加,但也不需要对该产品同时进行两种调查。近些年,“双反”措施频频出现,其主要原因是“双反”措施对被指控被国的破坏影响会更大。
........................
2.2 产业整合的相关理论
本节主要通过两个方面对产业整合进行研究:一方面是对产业整合含义的研究;另一方面是从产业冲击假说、协同效应理论、交易费用理论和产业组织理论四个方面对产业整合进行研究。
2.2.1 产业整合的含义
产业整合是指各个主体在应对外界环境条件变化时,把企业当作被整合的对象,通过各种手段对生产要素进行重新分配,是调整市场结构、变更决策和战略目标的一种行为。这种整合行为的主体可以是企业、政府以及各类行业协会,其目的是促进产业更进一步的发展和谋求长远的竞争优势。
根据产业整合层次的不同,大体上可以把产业整合分为三个层面上的整合,即微观层面、中观层面和宏观层面。微观层面上的整合是针对企业的整合,中观层面上的整合是针对产业内部的整合,而宏观层面上是对产业系统的整合。本文研究的产业整合包括了中观层面的产业内部整合和微观层面的企业整合。从产业内部整合看是指通过对市场结构的优化和调整,提升产业竞争力水平,实现产业优化升级。从企业整合的角度出发,它是指企业为了谋求企业自身持续健康发展,从而整合企业的各项资源,其主要表现为企业的兼并重组。本文认为产业整合的动因是企业追求规模经济、技术创新和税收规避等,其影响因素则是那些影响产业市场结构变动的因素。
2.2.2 产业冲击假说理论
Gort 首先提出并购浪潮的形成是源于技术的、经济的和政策的冲击下的产业重组,现实中,20 世纪 70-80 年代多企业纷纷整合兼并,就是由于里根政府的管制放松和国外竞争的加剧。Gort 认为产业冲击是指那些能够改变市场结构的因素,不仅包括了一切不可预料的因素,也包括了一切可以预料的因素。例如,全球经济波动、重大的技术变革、政府管制的调整等。产业冲击假说之所以认为产业受到冲击后会出现产业整合是因为当某个因素对产业产生了冲击影响,并改变了市场结构的构成因素,那么产业的市场结构就会发生调整。例如,科学技术水平提高可以使企业生产效率得到极大地提升,使现有资源的利用更为充分,这会促进企业扩大生产规模,而企业生产规模的迅速扩大往往通过兼并整合来实现。若某次产业冲击使得市场需求大幅度减少,则会导致产业内的某些企业经营亏损,面临倒闭,但是与此同时会有一些企业为了应对产业冲击而调整生产,使生产达到最适规模,而这些企业倒闭或优化生产规模的过程就是产业在遭遇冲击后的整合过程。
.......................
第 3 章 我国光伏产业的发展及遭遇国外“双反”的情况............... 21
3.1 产业发展概况...............21
3.1.1 近些年光伏产业发展迅速..........21
第 4 章 基于 SCP 范式的我国光伏产业整合效应分析.....................33
4.1 “双反”前后光伏产业市场结构比较分析.................... 33
4.1.1 产业集中度提高......................33
第 5 章 我国光伏产业整合的综合绩效分析......................42
5.1 主成分模型原理...............42
5.2 指标与数据选取.........................43
第 6 章 对策建议
根据上一章研究可以得知,产业集中度的提高、产能规模的扩大、电池转化率的提高以及国内市场的开发利用都对我国光伏产业都起到了正向的促进作用。结合上章的研究结论,本章主要从政府、行业和企业三个层面为我国光伏产业的进一步整合发展提出建议措施。只有三者根据自身角色定位采取不同的措施,相互协作才能对我国光伏产业整合起到更好地促进作用。
6.1 政府层面
由于我国光伏产业受到国外“双反”的巨大影响,产业的发展受到诸多方面的制约,需要政府加以引导和协调,以促进光伏产业的有效整合。
6.1.1 加大对光伏产品应用的扶持力度
根据本文研究可知,我国光伏产业链下游光伏应用市场的发展对光伏产业整合起到促进作用。我国光伏产品主要依靠出口,国内光伏应用市场需求不足,因此,提高光伏产品在国内的应用对产业的发展具有重要意义。
政府可以通过以下四种主要措施来提高国内光伏应用的需求量:第一,政府应该加大对光伏发电系统的补贴。通过补贴光伏发电成本高于市场电价的部分,可以极大的促进光伏发电系统的建设,刺激国内光伏产品的需求。第二,政府应该针对大中型光伏电站出台相应的土地使用税减免政策,降低建设光伏电站的投入成本,促进我国大中型光伏电站的建设,提高国内光伏应用市场的需求。第三,政府应该加大对事业单位以及居民自用光伏发电系统的补贴,并对光伏发电剩余的电量依照上网电价进行收购,提高国内光伏产品的装机量。第四,政府应加大对光伏产品的采购,在公共设施和政府大楼等地方安装光伏产品。通过这样的方法不仅能够扩大光伏应用市场,而且有助于提高公众对光伏产品认知与应用。
我国光伏产业的电池组件生产环节存在部分企业生产工艺水平落后等问题,主要是因为光伏产品标准化体系的不完善,因此我国政府应该完善光伏的标准体系,加强光伏产业质量认证。一方面,政府应该对光伏电池组件生产、光伏发电等环节建立严格的产品标准体系,完善产品质量标准。另一方面,政府还应该及时建立光伏产业的监督机制与认证机制,对上游的硅原料及硅片、光伏电池组件以及逆变器等设备按照产品质量标准对光伏产品进行严格检测把关,从而淘汰落后产能,促进产业的健康有序发展。
........................
第 7 章 总结与展望
随着全球对太阳能需求的扩大,我国光伏产业迅速发展的同时,也引来了多国的“双反”调查。“双反”措施对我国光伏产业产生了巨大损失,但也加快了我国光伏产业的调整,促进了我国光伏产业的整合。为了研究“双反”对我国光伏产业的整合效应,本文首先分析了欧美“双反”对我国光伏产业整合的影响机理;其次从市场结构、行为和绩效三个方面对“双反”前后我国的光伏产业进行了分析,得出“双反”对我国光伏产业的整合效应;最后运用主成分分析法对我国光伏产业综合绩效做了分析,从而进一步验证了“双反”对我国光伏产业的整合效应。
本文认为欧美“双反”对我国光伏产业具有如下整合效应:
第一,降低电池生产成本,提高电池转换率。由于电池组件生产环节相对多晶硅生产环节和光伏应用系统环节对技术要求较低,因此扩大生产规模,实现规模经济是降低太阳能电池生产成本的一个有效方法。“双反”措施促进了我国光伏产企业实施兼并重组扩大了生产规模,实现了规模经济,降低了光伏电池的生产成本。此外,由于企业技术研发力度的加大和通过海外并购获得国外先进技术的方法,提高了我国光伏产业的电池转换率。
第二,促进企业的兼并重组,提高我国光伏产业集中度。“双反”措施使得我国光伏产业面临复杂多变的国内外形势,使得我国光伏企业面临更为激烈的竞争环境,从而推动了企业的兼并重组,提高了产业的市场集中度。
第三,促进产业向外转移。“双反”措施的高额税率使得我国光伏产品出口下降,我国光伏企业为回避高额的“双反”税收,陆续并购海外企业或直接到海外投资设厂,从而促进了我国光伏产业向国外转移。
第四,扩大国内需求,降低对外依存度。我国光伏产品国内需求量低,产品主要依靠出口,因此,我国光伏产业的对外依存度很高。“双反”后,在政府的财政支持和鼓励下,我国国内需求提高,新增装机量大幅度提高,降低了我国光伏产业的对外依存度。
本文对“双反”背景下我国光伏产业整合效应的研究尽可能的做到理论与实际相结合,但是由于从我国光伏产业从 2011 年被“双反”调查到现在只有四年多的时间,时间较短,能够收集到的数据有限,加之本人研究能力也有限,因此本文对欧美“双反”对我国光伏产业整合效应的研究还存在着一些不足,在未来的研究中尚待进一步的补充和完善。
参考文献(略)
国际贸易毕业论文2018优秀范文八:中国-秘鲁自贸区贸易与直接投资效应研究
第 1 章 绪论
1.1 选题背景及意义
1.1.1 选题背景
中秘两国于 1971 年正式建交,两国交流与合作的领域非常广泛,政治、经济、科教、文化、教育等领域都有所涉及。中国与秘鲁都是发展中国家,经济实力与发达国家相比相对较弱,而且经济增长对世界市场具有较强的依赖性。中国是亚洲地区经济发展最快的发展中国家,秘鲁是拉美地区发展前景最好的国家,两国的合作将不仅有利于两国的经济合作交流,更会推动两大洲的合作往来。中秘两国原本就有着较好的政治经济联系,建立自由贸易区对于两国说是一种双赢的选择。2009 年,中国-秘鲁自由贸易区正式成立。中秘两国合作进程如表 1-1所示。
中国积极参与国际区域经济一体化进程,截至 2015 年 I2 月,中国己经与世界上周边国家、地区签署了 14 个自由贸易协定,分布在世界各地,其中欧洲有2 个,中国-瑞士、中国-冰岛、亚洲有 2 个,分别是中国-韩国、中国-巴基斯坦、东南亚地区有两个,即中国-新加坡、中国-东盟、中国-东盟(10+1)升级,中国澳洲有 1 个即中国-澳大利亚。大洋洲有一个即中国-新西兰,拉美地区有两个,分别是中国-哥斯达黎加,中国-秘鲁,另外还有一个即内地与港澳更紧密经贸关系安排。 另外,我国仍然有 8 个自贸区正处在谈判阶段、完成四个自贸区的官方联合研究,具体现状见表 1-2。

......................
1.2 本文的研究思路与研究方法
1.2.1 研究思路
本文根据所学专业国际经济与贸易的基础知识理论,运用一定的逻辑分析方法,按照提出问题、分析问题和解决问题的研究思路,研究中秘自贸区成立后的各种效应以及对我国的经济贸易发展的影响。
1、提出问题。总结自贸区贸易效应理论基础 ,梳理现有的自贸区成立带来贸易效应投资效应的研究成果,在此基础上提出要研究的问题。
2、分析问题。分析中国-秘鲁贸易现状,采用理论分析法、统计分析法和计量分析法等方法分析中国-秘鲁自贸区成立的贸易效应。
3、解决问题。在理论与实证分析的基础之上,结合中国-秘鲁自贸区的发展现状,为中国-秘鲁自贸区的健康长远发展做出政策建议。
1.2.2 研究方法
首先,本文结合中秘两国各自的经济发展概况与贸易发展概况,分析中秘两国成立自贸区的背景,发展现状;其次,利用所学的计量模型,搜集数据,对自贸区成立后的效应进行研究;最后,依据以上分析结果,提出了针对性的建议。 文章主要运用的以下的研究方法:
1、理论研究分析。本文运用国际贸易学的基本理论分析问题,所涉及到的理论基础有关税同盟理论、比较优势理论、H-O 理论、国际生产折衷理论等基本原理理论。
2、描述性分析。文章对中国进出口量、经济增长量的统计以及中秘竞争与互补关系的描述,运用增长率变化、计算指标等统计方法对贸易效应进行客观的描述性分析。
3、实证研究分析。通过对中国和秘鲁的各项数据,运用相应的计量回归方式,对中秘自贸区成立后的贸易效应及投资效应进行实证分析。
.......................
第 2 章 文献综述及相关概念理论
目前,关于中国-秘鲁自贸区贸易效应,国内外学者的研究还很少,文献综述部分没有直接提到关于这一自贸区贸易效应的研究,而是总结学者研究其他自贸区的研究方法和研究思路,学习借鉴优秀学者的研究方法来研究中秘自贸区。本章在总结大量优秀学者研究中国与其他国家地区建立自贸区资料的基础上,对相关文献进行合理地归类,最后找出自己的研究方法,理清自己的研究思路。
2.1 文献综述
关于自贸区贸易与直接投资效应的研究文献比较多,所涉及到的自贸区成员国也比较广泛,这部分文献综述以中国-东盟自贸区的研究为例,整理研究自贸区成立后发生的效应的相关文献选择中国-东盟的原因一方面是因为中国-东盟自贸区成立的时间比较长,对这一自贸区的研究比较多,更重要的是相比于其他自贸区的研究而言,国内外学者对中国-东盟自贸区的研究不论从研究方法上还是研究思路上都比较完善。
2.1.1 关于贸易效应的研究
Yue (2005)认为中国一东盟自由贸易区的建立,机遇与挑战并存,机遇是自贸区建成后一是双方在资源能源等方面能够实现优势互补,二是自贸区成立后将大大促进双边的贸易和投资。挑战是自贸区成立后双方在出口市场上竞争性较强上,发生较大的贸易转移效应。
Tongzon (2005)分析了中国一东盟自由贸易区的建立对东盟贸易的影响,他是从东盟国家的角度出发,研究显示比较优势和出口竞争力方面的比较,中国和东盟在一些方面存在竞争,而且结果表明自贸区成立对东盟国家是不利的。
曹庆林(2009)文章首先在理论上分析中国-东盟自贸区成立能产生贸易效应,研究思路是首先根据统计数据对中国与东盟地区的贸易相关指标进行计算,如显性比较优势、贸易依存度等等,根据计算结果,分析该项指数对中国与东盟地区贸易效应的具体影响;其次在实证方面,运用引力模型检验中国-东盟自贸区的贸易效应,最后根据实证分析的结果,在扩大直接贸易效应和间接贸易效应两个方面提出相关的政策建议。
曹剑飞(2010)认为中国与东盟在某些商品上具有互补性,近年来,中国与东盟的贸易规模趋势呈现快速增长的态势,但贸易总量还相对较小,在各自的进出口贸易总额中所占的比重也较小。随着双方经济的发展与合作的加深,中国与东盟的双边贸易规模还有很大的发展空间,而且高新技术的产品将在双方贸易中占越来越大的比重。
.......................
2.2 与本文相关的概念
本文研究的中秘自贸区成立后的各自效应,在总结国内外优秀学者研究的基础上,概况总结与本文相关的关键概念。
2.2.1 区域经济一体化进程
对于自贸区的概念,首先要明确区域经济一体化进程的各个阶段,下图明确表示了区域经济一体化进程由低级到高级的各个阶段。

由上图可以清晰的看出,经济一体化进程是一个从低级向高级发展的层层递进的过程。自由贸易区(FTA)区域经济一体化的初始阶段,自贸区内成员国相互取消贸易壁垒,以促进更好的经济贸易活动。典型代表就是北美自由贸易协定(NAFTA)。关税同盟(custom union)是区域经济一体化发展过程中的第二阶段,是指在上一个阶段的自由贸易协定的基础上,对内实施相同的贸易政策,对外建立统一关税政策。共同市场(common market)是在关税同盟之后的区域经济一体化进程中的第三个阶段,共同市场是成员国在关税同盟的基础上,实现内部生产要素的自由流动。经济同盟(Economic Union),区域经济一体化发展到第四阶段,是发展程度比较高级的一体化阶段,成员过之间在共同市场的基础上,各国实行统一的经济政策,包括统一的经济政策、财政政策和货币政策、收入分配政策、社会发展战略方针。政治联盟/完全经济一体化(political union)是区域经济一体化进程的最高阶段,各成员在经济同盟的基础上,做到经济、金融等国家政策的完全统一、成员国内所有货品、资本、人员等生产要素实现完全自由流动,达到经济、政治的完全统一,目前世界上还没有这样的组织,但欧盟是最接近这一进程的组织。
.......................
第 3 章 中国-秘鲁自由贸易协定实施背景与现状…………………….17
3.1 实施背景 ................... 17
3.1.1 两国宏观经济概况 ................. 17
第 4 章 中国一秘鲁自贸区贸易与直接投资效应的实证分析…………………………30
4.1 基于贸易竞争性与互补性的贸易效应 .............. 30
4.1.1 基于竞争性的贸易效应 ................... 30
第5章 政策建议………………………41
5.1 政府方面 ........... 41
5.1.1 大力推进供给侧改革调整产业结构 ........ 41
第 5 章 政策建议
中-秘自贸区的成立促进了双边的经贸合作交流,促进双边贸易的发展,但是目前,自贸区的发展还存在许多问题和障碍,阻碍中国-秘鲁自贸区的持久发展。这需要中国和秘鲁两国双方的共同努力,共同促进中国-秘鲁自贸区的健康、有序发展。下面从政府,企业以及行业协会三方面提出本文的建议。
5.1 政府方面
在促进中国-秘鲁自贸区健康持久发展过程中,必须正确引导双方开展经贸合作,双方互相取长补短,避免恶性竞争,处理好竞争与合作的关系,大力发展优势产业,注意发展互补产业,这样才能使促进中国-秘鲁自贸区的转型升级,为中秘两国的经济发展发挥更大的作用。
5.1.1 大力推进供给侧改革调整产业结构
通过本文第四章 SITC0-9 十大类产品的竞争力进行测算,发现,中国出口商品的竞争力较弱。中国的出口商品结构是以劳动密集型产品为主,在国际贸易中几乎没有竞争力,出口产品的附加值较低,产业结构水平也较低。中国政府应该积极进行供给侧改革,积极调整产业结构,提高供给体系的质量和效率,大力积极扶持资本、技术密集型产业的发展。
推进中秘制造业企业优势互补合作。秘鲁工业是以矿产加工和装配业为主,制造业方面主要是以纺织和服装业为主,整体技术含量水平较低。但秘鲁劳动力成本较低,而且秘鲁与全球主要国家和地区都签有自由贸易协定,经营环境位于拉美地区的前列。我国可以发挥在制造业领域的技术优势,与其开展高层次科学技术方面的制造业合作,一方面可优化当前中国-秘鲁贸易产品结构不平衡的现状,减少贸易摩擦发生。另一方面也可推动我国制造业企业通过借助产品优势,绕开各自贸易壁垒,开阔全球市场。资源领域是秘鲁最有前景的合作领域,而且秘鲁对外国投资都比较持欢迎,绝大多数的产业领域都对外资开放。特别鼓励外国企业对本国石油、化工、电力、生物燃料等领域的投资合作。
调整产业结构,大力发展高附加值的产业,提高第三产业服务业的比重。由前文的分析可知,秘鲁的产业结构也集中在资源丰富的第一二产业上,第三产业的比重也不是很高,两国应重点大力发展旅游、电信、房地产、金融等服务业领域。秘鲁是世界文明的发祥地之一,旅游资源丰富;同时,近年来秘鲁的房地产、电信、金融业发展迅速。未来中秘双方可以在以上领域开展重点合作,加强双方服务业及第三产业的合作。途径有三:一是逐步对加强政府合作,争取秘鲁政府对中国公民实施免签,给予我国公民赴秘旅游、商务考察等活动更多便利。二是推动中秘实施货币互换,加快人民币国际化的进程,逐步采取使用人民币结算双边经贸活动,以便利双边贸易本币结算和本币投资发展,加快我国商业银行在拉美地区布局,加大亚投行的投资力度。三是推动国内房地产开发、电信领域等企业在秘开拓市场,推动秘鲁相关服务业发展。
.......................
结语
中国-秘鲁自贸区是中国与拉美地区签订的第一个一揽子贸易协定,自成立以来,两国积极开展双边的贸易活动,双边贸易发展迅速,投资正处在发展阶段。本文研究中国-秘鲁自贸区的贸易与直接投资效应,发现自贸区成立带来较明显的贸易效应,包括贸易创造与贸易转移效应,但是自贸区成立的投资效应不显著,这一方面是因为中秘投资规模相对而言较小,另一方面是因为中秘自贸区仍处于初期的比较低级的发展阶段,投资还没有实现便利化。得出的结论是中国-秘鲁自贸区今后的发展方向是促进贸易与投资的便利化,中国应积极促进产业结构的调整与改革,完善投资设施,促进双边贸易、投资便利化,打造升级版的中国-秘鲁自贸区。
参考文献(略)
国际贸易毕业论文2018优秀范文九:技术创新与标准化耦合协同对我国汽车制造业国际竞争力的影响——基于 BP 神经网络的实证研究
第 1 章 绪论
1.1 研究的背景和意义
1.1.1 研究背景
当今世界已经进入了创新密集和标准领先的竞争时代,创新技术专利化、专利技术标准化、技术标准国际化趋势不断加强,技术创新与技术标准化的耦合已成为决定国际竞争力的关键性因素。自 2008 年金融危机爆发以来,国内外环境的深刻变化导致我国汽车制造业的出口竞争力开始下滑,产销增速 10 年来首次降到 10%以下。当然,产业国际竞争力受多重要素影响决定,固然技术创新与标准只是其中的两个影响要素,但其重要性已日渐凸显。因此,基于技术创新与标准化耦合协同视角探讨提升我国汽车制造业竞争力路径的问题,不仅体现了当今国际经济发展的主流趋势,也可进一步厘清国际竞争力构成的变化,梳理技术创新与标准化互动的理论基础与协同机理,探索二者在提高国际竞争力中的耦合协同效应,寻求适合我国现阶段提升汽车制造业国际竞争力的政策措施,这对于准确把握现代出口竞争优势转型方向,提高产业政策决策水平,加快培育技术与标准竞争优势具有极重要的理论和实际意义。
1.1.2 研究意义
本课题研究旨在运用经济学、国际贸易学、统计学、计量经济学以及技术创新与标准化方面的基本理论与方法,分析技术创新及标准化活动对我国汽车制造业的影响,汽车制造业既是各国出口金额中所占比重较大的行业,又是技术创新的主要发生领域,而且各国对其技术标准所做要求有所差异,所以,对汽车制造业技术创新及标准化活动与其产业国际竞争力的研究,一方面,能够在理论上将技术创新与标准化协同耦合深入到二者间产生的互动效应对国际竞争力的影响;另一方面,也能够引起更多学者关注我国汽车制造业技术创新与标准化协同耦合现状,乃至其他不同产业内技术创新与标准化协同耦合情况;同时,本研究对于发展我国贸易、建立并完善经济增长机制以及制定相关政策有重要参考价值。因此本文选择从汽车制造业这一产业层面入手,一方面,以技术创新与标准化的协同耦合关系为具体研究对象,从联动发展的视角分析二者的匹配问题;另一方面,结合一国产业的技术创新与标准化水平及其协同耦合程度在何种程度上影响着该产业的国际竞争力,希望能在前人研究的基础上发现一些有关我国汽车制造业技术创新及标准化水平对国际竞争力作用机制的观点和证据。
.......................
1.2 国内外研究现状
1.2.1 关于技术创新影响国际竞争力的文献综述
随着全球贸易以及知识经济的不断发展,国外学者对技术创新与国际竞争力关系的研究也愈发重视,其研究方向主要集中在以下两方面:
(1)计量与统计分析。通过分析某一产业中的专利数量与该产品的进出口数量,或是研发经费投入与显示性优势指数,来验证两者间是否具有某种内在关联性。如 Guan J,Man.(2003)用 Likert-type 规模就技术创新能力与国际竞争力关系这一课题的研究,指出核心创新资产本身并不能导致出口可持续增长,相反,补充创新资产不仅使一个公司的技术资产渗透到整个能力集成过程,也使企业获得可持续的国际竞争力。Harris R,Moffat J.(2011)考虑到技术创新不能直接观测,先应用工具变量法克服其内生性问题,并利用协整检验来检验模型,最后得出研发投入不是简单地提高生产新产品和服务的可能性,同时也提高知识资产的建立,从而帮助它突破壁垒开拓国际市场的结论。
(2)案例分析。从企业、产业不同层面出发,既有微观层次,也有宏观层次的分析技术创新与国际竞争力的关系。如,Sharma.S 和 Henriques.(2005)I从利害关系人的角度出发,认为通过技术创新来降低成本进而提升企业的环境和经济效益,有助于产业竞争力的整体提升。
改革开放以来,随着我国国际贸易事业的快速发展,国内学者也逐渐发现了技术创新与国际竞争力之间的密切关系,并对其展开研究,其方向主要集中于企业和产业两个层面。
(1)就企业层面而言,国内学者多以企业为技术创新主体,研究技术创新对提升企业国际竞争力的作用。袁家凤(2004)以技术创新能力、创新激励、创新机制、创新模式为切入点,指出技术创新是国际竞争力的源泉,是提高我国企业国际竞争力的根本途径。吕贵宝(2016)提出企业对技术创新做出精准、科学评价有助于提升企业技术创新能力,促进企业国际竞争力的提升。魏云(2016)认为技术创新是企业发展的强劲动力,专业机械设备、技术人才、技术知识产权已成为组成企业国际竞争力的重要部分。
(2)就产业层面而言,国内学者的分析主要集中于实证研究。王芬(2014)评价了我国制造业国际竞争优势,通过与个别发达国家制造业国际竞争优势指标进行比较,得出影响我国制造业国际竞争力最明显的因素即为技术创新能力的结论。戴万亮、李庆满(2016)将分 4 个层次分析并评价了 2013 年我国 31 个省市的高新技术产业国际竞争力。苏秦、王洁(2016)以航空业为例,运用案例研究,分析美国航空业的发展历程与规律。结果发现,技术创新能够促进产业组织形态演化,有利于提升产品的品质竞争力。于明远(2016)分析了我国制造业科技创新、品牌构建、企业规模和成长模式所存在的问题,发现现阶段影响并制约我国制造业国际竞争力的主要因素分别是技术创新、人口红利、制造业结构和全球价值链分工地位。
.......................
第 2 章 技术创新与标准化协同耦合影响国际竞争力的理论分析
随着科学技术不断革新,国家对标准化工作的日益重视,技术创新与标准化对产业国际竞争力的作用显得尤为重要。一方面,技术创新通过提高价格竞争力、质量竞争力、生产效率竞争力,整体提升我国产业国际竞争力;另一方面,标准化通过带来规模经济、降低交易成本、调节国际市场秩序,使我国产业竞争力更上一个层次。同时,技术创新与标准化相互间又存在着一定的协同效应,通过这种协同互动加速了技术创新与标准化对我国产业竞争力的影响效应。
2.1 技术创新、标准、协同及竞争力理论阐述
2.1.1 创新理论基础
创新理论最早由熊彼特提出,“创新”是他全部经济学理论的一条主线,是他经济理论方法体系中的最重要因素。他指出,企业家的“创新”活动是经济体系从一种均衡向另一种均衡的发展的根本动力。“创造性的毁灭过程”就是“创新”活动引起经济增长的具体机制,由于创新性的毁灭从而导致的“创新”活动带来了丰厚的额外利润,而这又导致了为分享这种额外利润而引起的“模仿”浪潮,最终导致每个企业为了自己的生存而进行的“适应”性变动,即创新和技术在各产业间的扩张和蔓延。熊彼特并没有给技术创新下严格的定义,他认为“创新”不仅是一个技术概念,也不仅是指单纯的技术上的新发明,而是一个经济概念,是指经济生活中出现的新事物,它包括下述五种情况引进新产品或提供某种产品的新质量采用新的生产方法开辟新的市场发掘原料或半成品的新供给来源建立新的企业组织形式,如建立垄断地位或打破垄断地位。总而言之,创新就是“企业家实行对生产要素的新的结合”,或者是“对从事活动方法方面的这种历史的不可逆转的变化”。但他始终是将技术创新作为一个新的独立变量来考察其对经济增长以至社会变迁的影响作用,并没有对技术创新本身进行专门的研究。迄今为止,创新的概念提出已有多年的时间,虽然其被学术界广为研究,但尚未形成一个严格的、统一的定义。
2.1.2 标准化理论基础
标准是不断变化发展的,之前大多数标准表现为对产品或者服务的质量和技术要求。紧随高新技术的持续发展,标准也时刻发生着变化,标准相关的内容也变得日益丰富。本文研究的标准化主要是指技术标准化。
对于标准的定义有很多,近现代以来,世界各国标准化工作者长期致力于对“什么是标准”做出一个科学、全面、准确的回答。以下三个观点是各学者们具有代表性的关于标准的界说。Gaillard 在《工业标准化——原理与应用》中指出:标准是对计量单位或者基准、物体、动作、程序、责任、方式、权限等给出定义,做出规定和详细说明。为在一定时间内运用,采用言语、图样、文件等及其他表现方法做出的统一规定。Sanders 在《标准化的目的与原理》中指出:标准是由公众普遍认可的具有权威性的组织批准的各个标准化工作成果。根据国际标准定义,ISO/IEC 认为它是公众普遍认可的组织机构编制认可的文件。对活动或者活动最终结果制订了准则、导则及特性值,用以统一和重复使用,从而获取在相关范畴内的最优秩序的效益。标准化是制定相关频繁通用条款的活动,目的是在一定领域内获得最优秩序, 针对实际生活中已经和可能存在的相关问题。
....................
2.2 技术创新、标准化影响国际竞争力的机理与表现
2.2.1 技术创新影响国际竞争力的机理与表现
(1)降低生产成本,获得价格竞争力
我国在劳动力、环境、资源等方面具有相对较低成本的比较优势,近年来,随着经济的快速发展,人们对环境、资源及自身劳动价值的观念有所改变,这些低成本比较优势也在逐渐被其他发展中国家所超越,取而代之的则是逐年上涨的各项生产成本。由波特钻石模型可知,当企业面临某产业中现有企业、新进入企业、替代品、买方和卖方的竞争时,成本最小化和产品差别化是其可采取的两大重要策略,而这两者都须通过技术创新来实现。对处于垄断竞争状态的产业而言,其生产的产品虽有些许差别但主要功能基本相近,对于这种相似的产品市场,价格自然成为了消费者最关心的因素。而企业只有通过降低制造成本来降低产品价格,才能在价格上具有竞争力。在科技瞬息万变的今天,一方面,由技术创新带来的准时生产系统可以使企业实现零库存生产,不但节约了修建仓库的成本,也大大降低了企业的库存成本;另一方面,技术创新还可以节约劳动力及资本投入,通过优化产品的加工工艺,实现设备使用率和劳动生产率的提高,从而节约生产成本。
(2)提高产品质量,获得品质竞争力
近些年来,由于受技术创新能力的制约,我国向国际出口的多是基础加工产品或来料加工产品,这些产品大多不具备品质竞争优势,而是以价格取胜,导致现阶段我国自主品牌缺失,始终处于全球价值链分工底端。如果说产品的价格竞争力是影响产品国际竞争力的外在因素的话,那么品质竞争力就是产品固有的、更能满足消费者需要的能力,是产业竞争力最根本的基础。技术创新可以改善产品品质的各个方面,不管是功能、使用年限还是造型设计。首先,工艺创新,即制造设备的换代、生产模式的精简及重组,能够制造出技术更先进、品质更好、更符合消费者需求的产品;其次,材料创新,即开发和应用更先进、环保的新材料,提升产品的内在品质;最后,设计创新,即产品的功能、造型等的改进也能够满足不同消费者的审美需求,提高产品品质。
(3)提高生产效率,获得效益竞争力
一方面,由技术创新所带来的生产工艺的创新能够提高生产效率,因为工艺创新能够淘汰落后的生产方法和设备,带来生产模式和生产工具的革新,从而提高生产效率。从手工工具时代到工业时代再到如今的网络智能时代,劳动工具的变革成为了人类历史上每一次产业革命的标志,而劳动工具和生产设备每一次质的飞跃,又都是技术创新的结果。另一方面,劳动力是生产力中最活跃的因素,随着科技的发展,劳动力越来越体现在智力的高低上,因为人的体力是有限的,而智力却是无限的。而技术创新能够赋予劳动者更先进的工作能力及更高的自身素质,提高他们的智力素质和生产技能,使得他们的工作能力得到大幅提高,自然也就提高了整个产业的劳动生产率。
......................
第 3 章 我国汽车制造业技术创新与标准化进程 ·················· 18
3.1 我国汽车产品国际竞争力整体概况 ····················· 18
3.1.1 我国汽车产品进出口贸易现状 ······················· 18
第 4 章 我国汽车制造业技术创新与标准化协同耦合关系评价 ··················· 37
4.1 技术创新与标准化协同耦合程度评价模型 ····················· 37
4.1.1 耦合度函数 ····················· 37
第 5 章 技术创新与标准化协同耦合对我国汽车制造业国际竞争力影响的实证分析 ···················· 46
5.1 分析方法的选取 ·················· 46
第6章 基于技术创新与标准化协同耦合视角提升我国汽车制造业国际竞争力的对策与建议
协同效应是指我国汽车制造业通过对技术创新、标准化有关的部门以及相关协会,技术创新、标准化相关环节,专利及标准要素的功能性耦合,使我国汽车制造业的整体产能远远超出以上各部门、各环节以及各要素的功能总和。这种价值增值能够大大提升我国汽车制造业的国际竞争力,带来持续的竞争优势。近十年来我国汽车制造领域技术创新与标准化间协同耦合度虽呈持续稳定上升的基本态势,但总体仍处于较弱阶段,对提升我国汽车制造业国际竞争力的加速效应还没有得以真正形成。基于这种现状,本章从三个层面构建了提升我国汽车制造业国际竞争力的协同耦合模型(详见图 6.1):

6.1 实现专利战略与标准化战略的协同
6.1.1 将专利战略与标准化战略融入汽车新产品研发
我国汽车制造企业应当利用各种信息渠道,在分析当前有关汽车产品技术发展的国际专利现状及标准化现状的基础上,实现自身企业的汽车产品专利工作、汽车制造业标准化工作及汽车技术研发工作协同发展。在创新型汽车产品的研发初期,首先,通过技术预测,我国汽车制造企业可以把握国际汽车制造业整体的技术发展方向及标准形成趋势;其后,调整本公司的研发工作,使之与技术发展方向及标准化趋势保持一致;之后,将可以标准化的汽车产品专利及时转化成汽车制造业中的标准;最后,通过采用该项行业标准、国家标准或是国际标准,促进本企业在汽车产品研发上不断创新。
.........................
第 7 章 结论与展望
7.1 研究的主要结论
本文主要研究了标准化与技术创新二者之间协同耦合对我国汽车制造业国际竞争力的影响效应,在理论演绎和实证分析的基础上提出了政策性建议。首先提出了本研究的背景与出发点,在仔细研习国内外文献的基础上,从理论上剖析了技术创新与标准化各自分别对产业国际竞争力的影响以及标准化与技术创新二者间的相互协同耦合对产业国际竞争力影响的机理;之后,通过将技术创新及标准化分别细分为投入与产出两项,再分别用 5 项三级指标详细反应我国技术创新与标准化体系现状,较为全面地分析了我国汽车制造业技术创新与标准化之间的协同耦合程度;然后,构建技术创新、技术标准及其耦合度影响国际竞争力的神经网络模型,计算出每一指标对国际竞争力的贡献度。最后,结合理论研究和实证结论给出有效的对策建议。本文的具体结论如下:
7.1.1 理论研究结论
本文从理论分析的角度,研究标准化、技术创新与产业国际竞争力之间的关系,得出以下结论:
(1)技术创新主要通过降低制造成本、提高产品品质、提高生产效率来提升我国产业在国际市场竞争力。
(2)标准化主要通过降低交易成本、带来规模经济以及规范国际市场秩序提高我国产业国际竞争力。
(3)研究了标准化与技术创新的耦合互动模式,标准的更迭、所含范围的扩大及内容的规范化均源于技术创新,而技术创新的信息、方向及成果的产业化又来自于标准,二者之间形成了一种循环反复的协同耦合机制。
(4)“技术-专利--标准”的协同耦合有助于持续性的产业扩张,协助产业在市场上获得技术领先优势,不断提升该产业的国际竞争力,并在轮番往复之中形成加速效应。
参考文献(略)
国际贸易毕业论文2018优秀范文十:重庆市对外经济开放度对产业结构优化影响研究
第 1 章 绪论
1.1 研究背景及意义
1.1.1 研究背景
改革开放后,依靠对外经济开放中国经济发展成就令世界瞩目,中国经济发展已经与世界经济发展紧密联系在一起。随着对外开放不断深入,我国开放部门与产业部门之间的联系日益密切,经济全球化和全球产业转移给我国产业结构优化升级带来了新一轮机遇,产业结构优化转型也必将在开放型经济中进行。
重庆市直辖以后,在实现经济健康发展的同时也注重加快对外经济开放,2008年中共重庆市委三届三次会议出台了《中共重庆市委关于进一步扩大开放的决定》,将重庆打造成内陆开放高地作为短期目标。重庆市对外贸易进出口额由 2000年的 17.85 亿美元上升到 2014 年的 954.5 亿美元,其增长幅度超过 52 倍。外商直接投资也从 2000 年的 3.45 亿美元上升到 2014 年的 106.29 亿美元。对外服务贸易进出口额由 2000 年的 1.13 亿美元增加到了 2014 年的 131.25 亿美元。对外经济开放为重庆市经济发展提供了大量的资金支持,更刺激了重庆市各行各业的迅速发展,重庆市综合实力大幅提升,成为西部地区重要的增长极。
重庆市作为中国重要的中心城市,是国家发展战略中重要的组成部分。产业结构正呈现出不断优化的趋势,2014 年三大产业产值在国内生产总值中的比重为:7.44:45.79:46.78。与直辖之初相比,第一产业比重大幅下降,第二、三产业比重不断增加,三次产业结构正沿着库兹涅茨法则呈现出不断趋于合理化趋势。2008 年我国第三产业占国民生产总值的比率提高到了 45.42%,开始超过第二产业成为国民经济第一大产业,2014 年,我国三次产业结构比为:9.17:42.72:48.11,重庆市的第三产业发展不仅在比值上低于全国,整体产业结构也没有全国合理。
由此可见,重庆市产业结构调整优化过程与经济开放过程是紧密联系的。因此,本文试图从重庆市的经济开放度入手,设计相对科学的测算重庆市经济开放度的方法,并在此基础上通过实证检验重庆市经济开放度与产业结构优化是否存在影响关系,为促进重庆市产业结构在开放经济中持续优化提供理论依据,从而实现重庆市国民经济健康稳定增长。
.........................
1.2 研究内容与框架结构
1.2.1 研究内容
全文主要内容一共分为 5 章,各章节具体内容如下:
第一章,绪论。本章主要阐述研究的背景及意义、以及研究的主要内容及框架结构、相关概念及理论、文献综述、可能的创新与不足之处。
第二章,对外经济开放对产业结构优化机理分析。首先对对外经济开放对产业结构优化理论进行分析,对现有研究中有关对外经济开放与产业结构调整优化影响的机理进行梳理,从国际贸易、国际投资出发对对外经济开放对产业结构调整优化的作用机制进行了分析,为后续研究奠定理论基础。
第三章,对外经济开放度与产业结构优化现状分析与指标构建。对能够反映重庆市对外经济开放水平的指标现状进行分析,并在此基础上运用主成分分析法对对外经济开放度进行相对科学的测度。其次,对重庆市三大产业总体现状和产业内部结构进行了分析,并选取 11 个能够反反映重庆市产业结构优化的指标来衡量重庆市产业结构调整优化状况。
第四章,对外经济开放度对产业结构优化影响的实证分析。根据前文所构建的指标与所阐述的理论研究,通过建立 VAR 模型、脉冲响应分析、协整检验、格兰杰因果检验对对外经济开放度与产业结构调整优化长期和短期影响作用进行分析。
第五章,结论与建议。首先对全文的理论分析与实证结果进行总结,然后根据重庆市当前经济发展特点,提出扩大经济开放度和其他符合重庆市产业结构优化特点的相关建议。
1.2.2 框架结构
本文框架结构如图 1.1 所示:

.........................
第 2 章 对外经济开放对产业结构优化机理分析
2.1 对外经济开放对产业结构优化影响理论
在新一轮国际产业转移大背景下,重庆市决定进一步扩大对外开放,其产业结构也必将进一步向高级化发展。对外贸易与外商投资对推动经济发展、产业结构优化升级起到重要作用。
2.1.1 雁行产业发展理论
雁行产业发展理论日本经济学家由赤松要提出,该理论主要研究后发工业国为追赶与工业先行国之间存在的产业结构差距而采取的发展战略。这要求后发工业国将本国产业结构调整优化置于国际市场之中,不断扩大对外经济交往。雁行产业发展理论认为后发工业国的产业调整优化要经历三个阶段:在第一个阶段,后发工业国由于与工业先行国存在资金和技术上的差距,没有能力生产工业先行国所生产的某些产品,因此只能通过进口来满足本国的需求。在第二阶段,后发工业国通过自主研发、技术引进等方式开始有能力生产该产品,对该产品的需求由进口转为进口替代。在第三阶段,本国企业已经完全掌握生产技术并形成规模经济,在国际上形成比较优势,开始大规模出口。后发工业国通过“进口—进口替代—出口”的发展轨迹,最终实现在对外经济交往中的经济发展和产业结构调整优化。而后发工业国在发展过程中的三个阶段犹如三只承前启后展翅翱翔的大雁,因而这种发展理论被称为雁行产业形态发展理论。
2.1.2 产品生命周期理论
产品生命周期理论由美国经济学家雷蒙德·弗农提出,他认为产品存在和生命类似的周期,一个产品从出现到退出市场要经历“引入期”、“发展期”、“成熟期”和“衰退期”四个阶段。工业先行国通过对外经济交流实现本国产业结构的不断调整优化,同时后发工业国的产业结构也会得到一定调整。一个新产品从出现到完全退出市场的四个时期对应的是“国内市场形成”—“出口国外市场”—“从国外进口”—“退出市场,新产品诞生”的过程。在不同的时期,相同的产品要素禀赋是不同的,在引入期一个产品更多的表现的是知识密集型,而在发展期则更多的转变为资本密集型,到了成熟期和衰退期则转变为劳动密集型。工业先行国完全放弃该产品的生产时,往往已经完成对一个科技含量更高的产品的研发,一个新的产品的生命周期开始,工业先行国通过产品生命周期周而复始,使本国产业结构不断得到优化升级,在国际竞争中始终保持着有利地位,同时后发工业国的产业结构也得到不断优化。
.........................
2.2 对外经济开放对产业结构优化影响效应分析
直辖以来,重庆市通过对外经济开放积极利用外商投资,为本地的经济发展注入了新的活力。对外贸易规模迅速扩大,外贸质量也得到了提高。本章将着重分析对外经济开放对产业结构调整优化的影响机制。
2.2.1 资源分配效应
在经济发展之初一国产业结构在很大程度上是由本国的要素禀赋决定的,而通过对外经济开放能够互通有无,最终会突破原始要素禀赋的限制。例如,根据比较优势理论,经济体参与国际分工能够促进本国具有比较优势产业发展,进而获得规模经济,最终促进相关产业的优化。而根据缺口理论模型,后发工业国在发展过程中,会出现资金、技术甚至产出的缺口,这些缺口只有通过积极的对外交流,引进跨国公司的投资才能够克服。因此,对外开放可以通过资源的再分配影响经济体产业结构调整优化。
2.2.2 边际产业转移效应
产品生命周期理论揭示了一个新产品从诞生到退出市场的运行轨迹,而这个运行轨迹实际上也是一个行业从新兴到衰退的过程。而根据边际产业扩张理论,在开放经济条件下,工业先行国可以将已经在本国处在比较劣势的夕阳产业转移到尚处于比较优势的后发工业国,从而可以延长该产业的生命周期,最终使工业先行国和后发工业国的产业结构都得到调整。
边际产业转移效应对工业先行国和后发工业国的产业结构调整机制是不同的:工业先行国通过转移在国内已经处于淘汰边缘的产业,可以降低本国因淘汰该产业而造成的产业真空,同时降低了折旧成本,并且通过产业转移可以全身心的投入到新兴产业的研发中来,从而不断促进自身产业的优化。后发工业国通过接收产业转移,使在本国处于比较优势的产业得到发展,产业结构得到优化,进而比较落后的国家也有可能实现跨越式发展。
2.2.3 技术进步效应
科学技术是第一生产力,产业结构的调整优化本质上也是生产技术的不断进步。在对外经济开放条件下,一个经济体不仅能够通过自身的研发促进技术进步,更能够通过直接接受先进的技术和消化外溢的技术来促进自身产业的调整优化。对外经济交往过程中的技术进步效应主要包括四点:第一,竞争效应。与在封闭条件下不同,开放条件下本国企业还要应对来自跨国公司的竞争,而跨国公司比本国的竞争对手在技术、资本、管理等方面要更具优势。为了应对竞争,求得生存发展,本国企业不得不注重研发,最终促进整个行业的产业结构优化升级。第二,示范和学习效应。跨国公司对东道国进行投资时,往往具有先进的生产和管理技术,使本国企业很快意识到自身存在的差距。本国企业在生产过程中会有意识的以“干中学”的方式模仿学习跨国公司的运行机制,最终在促进自身发展的同时也优化了产业结构。第三,技术外溢效应。对外经济交往的技术外溢效应主要包括两类,一类是平行外溢,这与竞争效应相类似,是指对相同行业的提升作用。另一类是垂直外溢,是指跨国公司通过向东道国企业转让技术,或对东道国上下游相关企业在产品开发、生产、管理及营销方面的提升作用。第四,技术创新效应。跨国公司在东道国进行投资时,会整合本地的科技资源,在有条件的国家设立研发中心进行生产研发。这一方面会带来技术溢出,另一方面也会加速东道国科技积累,提高东道国的整体科研能力和科技转化能力,最终会推动东道国产业结构优化升级。
............................
第 3 章 对外经济开放度与产业结构优化现状分析及指标构建 .............. 18
3.1 对外经济开放度含义及度量方法 ................ 18
3.2 重庆市对外经济开放度各项指标现状 ..... 20
第 4 章 对外经济开放度对产业结构优化影响实证分析 ................. 45
4.1 变量选取与计量方法 .................... 45
4.2 计量分析 ....................... 46
第 5 章 结论与建议 ...................... 52
5.1 研究结论 ...................... 52
5.2 政策建议 ....................... 53
第 4 章 对外经济开放度对产业结构优化影响实证分析
通过对重庆市对外经济开放度和产业结构优化的分析,对重庆市度外经济开放度水平和产业结构优化状况有了较为直观的认识。本章将利用前文算测算出来的相关数据,通过建立计量经济模型得到实证结果,具体分析重庆市对外经济开放度对产业结构优化的影响程度。
4.1 变量选取与计量方法
4.1.1 变量选取
实证分析共涉及两个变量。被解释变量:产业结构优化度,用 R 表示。通过建立能够反映产业结构优化的 11 个指标的基础上运用因子分析法测算而得。解释变量:对外经济开放度,用 O 表示。它是在修正的货物贸易依存度、服务贸易依存、国际生产依存度和外资依存度四个变量的基础上利用主成分分析法测算而得。
由于受服务贸易相关数据的限制,样本区间为 2000 年到 2014 年。相关原始数据来源于《重庆统计年鉴》和重庆对外经济贸易委员会、国家外汇局重庆外管部《国际收支平衡表》。
4.1.2 计量方法
VAR 模型既能够用来分析变量间的长期均衡关系,也能够解释短期内模型外部因素变动对变量冲击造成的影响。因此,本文在建立两变量 VAR 模型的基础上,通过脉冲响应分析,协整检验,向量误差修正模型及格兰杰因果检验等方法对重庆市对外经济开放度和产业结构优化之间的长期和短期关系进行分析。VAR 模型对滞后期的要求非常严格,滞后期过短可能会使误差项自相关,进而导致参数的非一致性,而滞后期过长又会减少样本自由度,影响参数的有效性。因此,根据赤池信息准则和施瓦兹准则,并综合修正的似然比统计值和最终误差值,确定模型最优滞后期为 2,具体结果如表 4.1 所示:

........................
第 5 章 结论与建议
5.1 研究结论
本文重点研究重庆市对外经济开放度变动对产业结构优化的影响,以开放经济下国际贸易、对外投资对产业结构调整优化经典理论为依据,在总结前人研究的基础上,对重庆市对外经济开放状况、产业结构发展状况及对外经济开放度对产业结构优化影响进行了分析。具体结论如下:
第一,本文选取修正的对外货物贸易开放度、对外服务贸易开放度、国际生产开放度和外资开放度四个能够反映重庆市对外经济开放情况的指标,对各指标现状进行了分析。在此基础上通过主成分分析法对重庆市对外经济开放度进行了较为科学的测度。就重庆市对外经济开放度而言,由于地处内陆,对外经济开放水平较低,但是近年来随着重庆市打造内陆开放高地,对外经济开放度在逐年提高。重庆的开放过程还容易受到世界经济的影响,在两次全球经济危机中重庆对外经济开放度都出现了不同程度的下降。因此,重庆市应当积极扩大对外开放,同时也注重提升自身的抗风险能力。
第二,在产业结构方面,重庆市三大产业比例实现了从“二三一”向“三二一”的转变,说明产业结构在不断这朝着优化方向转变,但是同时也应当看到,第三产业的比值还低于全国水平。在三大产业内部,第一产业发展缓慢,农业基础薄弱,第一产内部四大行业结构转换方向并不总是朝着优化的方向,应该扩大对农业的投入。第二产业发展取得了巨大成就,目前重庆已经迈入重工业化阶段,产业结构也正在由资源、劳动密集型产业向资本、技术密集型产业转化。第三产业发展相对较快,第三产业内部新兴服务业比重不断增加,说明重庆市第三产业内部结构也在不断优化。在产业结构优化方面,本文选取了 11 个能够反映产业结构优化的指标,运用因子分析法来测算重庆市产业结构优化整体情况,结果表明重庆市产业结构在不断优化。
第三,对重庆市对外经济开放度对产业结构优化构建 VAR 模型实证表明,在短期内,重庆市产业结构优化存在自身的惯性,能够形成内生式结构优化,而在长期这种优化不可持续。短期内扩大对外经济开放会有利于产业结构优化,但是在长期的优化作用则有所降低。通过脉冲响应分析也更加验证了这种效应的存在, 在前两期,来自对外经济开放度的冲击会给产业结构优化带来最大效应,随后开始下降,从长期来看,对外经济开放度对产业结构优化一直带来正向优化效应。通过格兰杰因果检验发现重庆市对外经济开放度与产业结构优化之间存在单向格兰杰因果关系,对外经济开放度提高有利于产业结构优化。因此,通过实证分析可以得出:重庆市对外经济开放度在短期有利于产业结构优化,但是在中长期这种效果则不明显。若给对外经济开放度施加外部冲击,则有利有产业结构优化,并且这种优化效应在短期内要强于长期。
参考文献(略)